Armbruster's wolf
| Armbruster's wolf Temporal range:
| |
|---|---|
| |
| Cast of skull, Florida Museum of Natural History | |
| Scientific classification | |
| Kingdom: | Animalia |
| Phylum: | Chordata |
| Class: | Mammalia |
| Order: | Carnivora |
| Suborder: | Caniformia |
| Family: | Canidae |
| Subfamily: | Caninae |
| Genus: | Canis |
| Species: | †C. armbrusteri
|
| Binomial name | |
| †Canis armbrusteri J. W. Gidley, 1913
| |
| |
| Range of Armbruster's wolf based on fossil distribution | |

Armbruster's wolf (Canis armbrusteri or Aenocyon armbrusteri) is an extinct species of canine that was endemic to North America and lived during the Middle Pleistocene epoch. It is proposed as the ancestor of the dire wolf, one of the most famous prehistoric carnivores in North America, and possibly a member of the same genus Aenocyon.
Taxonomy

Canis armbrusteri was named by James W. Gidley in 1913. It appeared in North America in the Middle Pleistocene, and is a wolf-like form larger than any Canis at that time.[1] The first fossils were uncovered at Cumberland Bone Cave, Maryland, in an Irvingtonian terrestrial horizon. Fossil distribution is widespread throughout the United States.[2] All specimens are known from around the latest early Irvingtonian to the early Rancholabrean stages (Middle Pleistocene epoch).[3]
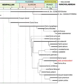
In the Middle Pleistocene of North America, wolf species became larger, with some studies concluding that C. priscolatrans diverged into the large wolf C. armbrusteri based on tooth specimens.[1][4][5] R. A. Martin disagreed, and believed that C. armbrusteri[6] was C. lupus.[7] However, Ronald M. Nowak proposed instead that C. armbrusteri was not related to C. lupus, but C. priscolatrans, positing that this then gave rise to C. dirus. Richard H. Tedford, on the other hand, suggested that the South American C. gezi and C. nehringi share dental and cranial similarities developed for hypercarnivory, suggesting C. armbrusteri was the common ancestor of C. gezi, C. nehringi and C. dirus.[3]: 148 Based on morphology from China, the Pliocene wolf C. chihliensis may have been the ancestor for both C. armbrusteri and C. lupus before their migration into North America.[8]: p148 [3]: p181
The paleontologists X. Wang, R. H. Tedford and R. M. Nowak have all proposed that C. dirus had evolved from C. armbrusteri,[3]: 181 [8]: p52 with Nowak stating that there were specimens from Cumberland Cave, Maryland that indicated C. armbrusteri diverged into C. dirus.[9][4]: p243 The two taxa share a number of characteristics (synapomorphy), suggesting an origin of C. dirus in the late Irvingtonian around central America in open terrain habitats, with later eastward expansion and displacement of C. armbrusteri.[3]: 181
In 2021, researchers sequenced the nuclear DNA (from the cell nucleus) of the dire wolf. The sequences indicate the dire wolf to be a highly divergent lineage which last shared a most recent common ancestor with the wolf-like canines 5.7 million years ago, with morphological similarity to the grey wolf being a result of convergent evolution. The study's findings are consistent with the previously proposed taxonomic classification of the dire wolf as genus Aenocyon. The study proposes an early origin of the dire wolf lineage in the Americas, and that this geographic isolation also resulted in reproductive isolation, driving their divergence 5.7 million years ago. Concurrently, Coyotes, dholes, gray wolves, and the extinct Xenocyon ostensibly evolved in Eurasia and expanded into North America more recently, during the Late Pleistocene, and did not experience admixture with the dire wolf. This long-term isolation of the dire wolf lineage implies that other American fossil canines, including C. armbrusteri and C. edwardii, may belong to the same lineage as Aenocyon.[10]
Ruiz-Ramoni et al. (2022) proposed that the Armbruster's wolf should be given a new genus name, possibly included within the genus Aenocyon, as it was probably ancestral to the dire wolf and its assignment within the genus Canis is not well-founded.[11] This was also considered plausible by other authors.[12] In their revision of the Pleistocene assemblage from the Cumberland Bone Cave, Eshelman et al. (2025) proposed the new combination of the Armbruster's wolf within the genus Aenocyon (A. armbrusteri), which would expand the earliest known occurrence of this genus up to the Middle Pleistocene.[13]
References
- ^ a b Ronald M, Nowak (1979). North American Quaternary Canis. Monograph of the Museum of Natural History, the University of Kansas. doi:10.5962/bhl.title.4072. ISBN 0-89338-007-5.
- ^ Gidley, James Williams (1913). "Preliminary report on a recently discovered Pleistocene cave deposit near Cumberland, Maryland". Proceedings of the United States National Museum. 46 (2014): 93–102. doi:10.5479/si.00963801.46-2014.93. hdl:10088/14471.
- ^ a b c d e Tedford, Richard H.; Wang, Xiaoming; Taylor, Beryl E. (2009). "Phylogenetic Systematics of the North American Fossil Caninae (Carnivora: Canidae)". Bulletin of the American Museum of Natural History. 325: 1–218. doi:10.1206/574.1. hdl:2246/5999.
- ^ a b R.M. Nowak (2003). "Wolf evolution and taxonomy". In Mech, L. David; Boitani, Luigi (eds.). Wolves: Behaviour, Ecology and Conservation. University of Chicago Press. pp. 239–258. ISBN 978-0-226-51696-7.
- ^ Berta, Annalisa (14 March 1995). "Fossil carnivores from the Leisey Shell Pits, Hillsborough County, Florida". Bulletin of the Florida Museum of Natural History. 37 (14): 463–499. doi:10.58782/flmnh.ubok1545.
- ^ Fossilworks website Canis armbrusteri
- ^ Martin, R. A.; Webb, S. D. (1974). "Late Pleistocene mammals from the Devil's Den fauna, Levy County". In Webb, Sawney David (ed.). Pleistocene Mammals of Florida. University Presses of Florida. pp. 114–145. ISBN 978-0-8130-0361-0.
- ^ a b Wang, Xiaoming; Tedford, Richard H.; Dogs: Their Fossil Relatives and Evolutionary History. New York: Columbia University Press, 2008.
- ^ Nowak, Ronald M.; Federoff, Nicholas E. (Brusco) (September 2002). "The systematic status of the Italian wolfCanis lupus". Acta Theriologica. 47 (3): 333–338. Bibcode:2002AcTh...47..333N. doi:10.1007/BF03194151.
- ^ Perri, Angela R.; Mitchell, Kieren J.; Mouton, Alice; Álvarez-Carretero, Sandra; Hulme-Beaman, Ardern; Haile, James; Jamieson, Alexandra; Meachen, Julie; Lin, Audrey T.; Schubert, Blaine W.; Ameen, Carly; Antipina, Ekaterina E.; Bover, Pere; Brace, Selina; Carmagnini, Alberto; Carøe, Christian; Samaniego Castruita, Jose A.; Chatters, James C.; Dobney, Keith; dos Reis, Mario; Evin, Allowen; Gaubert, Philippe; Gopalakrishnan, Shyam; Gower, Graham; Heiniger, Holly; Helgen, Kristofer M.; Kapp, Josh; Kosintsev, Pavel A.; Linderholm, Anna; Ozga, Andrew T.; Presslee, Samantha; Salis, Alexander T.; Saremi, Nedda F.; Shew, Colin; Skerry, Katherine; Taranenko, Dmitry E.; Thompson, Mary; Sablin, Mikhail V.; Kuzmin, Yaroslav V.; Collins, Matthew J.; Sinding, Mikkel-Holger S.; Gilbert, M. Thomas P.; Stone, Anne C.; Shapiro, Beth; Van Valkenburgh, Blaire; Wayne, Robert K.; Larson, Greger; Cooper, Alan; Frantz, Laurent A. F. (4 March 2021). "Dire wolves were the last of an ancient New World canid lineage". Nature. 591 (7848): 87–91. Bibcode:2021Natur.591...87P. doi:10.1038/s41586-020-03082-x. PMID 33442059.
- ^ Ruiz-Ramoni, Damián; Wang, Xiaoming; Rincón, Ascanio D. (2022). "Canids (Caninae) from the Past of Venezuela". Ameghiniana. 59: 448. Bibcode:2022Amegh..59..448R. doi:10.5710/AMGH.16.09.2021.3448. S2CID 240576546.
- ^ Bartolini-Lucenti, S.; Cirilli, O.; Melchionna, M.; Raia, P.; Tseng, Z. J.; Flynn, J. J.; Rook, L. (2024). "Virtual reconstruction of the Canis arnensis type (Canidae, Mammalia) from the Upper Valdarno Basin (Italy, Early Pleistocene)". Scientific Reports. 14 (1). 8303. Bibcode:2024NatSR..14.8303B. doi:10.1038/s41598-024-53073-5. PMC 11004169. PMID 38594298.
- ^ Eshelman, R. E.; Bell, C. J.; Graham, R. W.; Semken, H. A.; Withnell, C. B.; Scarpetta, S. G.; James, H. F.; Godfrey, S. J.; Mead, J. I.; Hodnett, J.-P.; Grady, F. V. (2025). "Middle Pleistocene Cumberland Bone Cave Local Fauna, Allegany County, Maryland: A Systematic Revision and Paleoecological Interpretation of the Irvingtonian, Middle Appalachians, USA". Smithsonian Contributions to Paleobiology. 108: 1–305. doi:10.5479/si.28597193.


.png)


_-_N._donnezani.png)
_-_V._praeglacialis.png)
.jpg)

_-_C._a._europaeus.png)
_-_C._mosbachensis.png)
_-_C._l._spelaeus.png)