C2orf80

C2orf80
Identifiers
AliasesC2orf80, GONDA1, chromosome 2 open reading frame 80
External IDsOMIM: 615536; MGI: 2138198; HomoloGene: 129674; GeneCards: C2orf80; OMA:C2orf80 - orthologs
Orthologs
SpeciesHumanMouse
Entrez

389073

98303

Ensembl

ENSG00000188674

ENSMUSG00000044816

UniProt

Q0P641

Q8C3M9

RefSeq (mRNA)

NM_001099334

NM_001285881
NM_001285882
NM_175293

RefSeq (protein)

NP_001092804

NP_001272810
NP_001272811
NP_780502

Location (UCSC)Chr 2: 208.17 – 208.19 MbChr 1: 65.11 – 65.12 Mb
PubMed search[3][4]
Wikidata
View/Edit HumanView/Edit Mouse

C2orf80 (chromosome 2 open reading frame 80) is a protein that, in humans, is encoded by the c2orf80 gene. The gene c2orf80 also goes by the alias GONDA1 (gonad development associated 1). In humans, c2orf80 is exclusively expressed in the brain. While relatively little is known about the function of c2orf80, medical studies have shown a strong association between variations in c2orf80 and IDH-mutant gliomas, 46,XY gonadal dysgenesis, and a possible association with blood pressure.

Gene

The c2orf80 gene is located on the negative sense strand of chromosome 2 at locus 2q33.3, and has nine exons.[5] It spans from 208165347-2081902581.[5] There are six isoforms of c2orf80.[5]

Location of c2orf80 on chromosome 2 at locus 2q33.3[5]
Chromosome 2
Isoforms of c2orf80 in Humans[5]
Isoform Accession Number Base Pairs Amino Acids
X1 NM_001099334.3 1195 193
X2 XM_017004075.1 1098 200
X3 XM_017004076.1 1183 193
X4 XM_017004077.1 1043 183
X5 XM_024452880.1 1118 176
X6 XM_017004078.1 578 131

Neighbors

The loci near c2orf80 are protein encoding, and include genes IDH1 (histone deacetylase inhibitor 1), and CRYGB (crystallin gamma B).[5]

The IDH1 protein is the NADP(+)-dependent isocitrate dehydrogenase found in the cytoplasm and peroxisomes. It is involved in catalyzing the oxidative decarboxylation of isocitrate to 2-oxoglutarate.[6] Mutations in IDH have been associated strongly with gliomas, and it is a strong candidate for therapeutic targeting.[7]

The gene CRYGB, or crystallin gamma B, encodes a protein found in the lens and cornea of the eye, and have been involved in cataract formation.[6]

Gene expression

Within the cell, it is possible that c2orf80 is expressed in the nucleus, or the mitochondria.[8] An analysis via PSORT II concluded that there is a 47.8% probability that c2orf80 is located in the nucleus, and a 39.1% probability it is located in the mitochondria.[8] The c2orf80 protein has two nuclear localization signals that may play a role in directing the protein to the nucleus of the cell.[8]

C2orf80 is tissue specific, and expressed only in the brain.[5] A tumor specific RNA assessment via The Cancer Genome Atlas showed significant expression of c2orf80 in gliomas.[9] This reveals that c2orf80 is likely not functioning in neurons because gliomas are not present in neurons. Gene Paint explored expression of c2orf80 in infant mice, revealing concentrated expression in the frontal lobe.[10]

Regulation of expression

There are many transcription factors involved in the regulation of expression of c2orf80. Due to the tissue specific expression, only transcription factors with brain tissue specificity increase c2orf80 transcription. The promoter of c2orf80 X1 is GXP_9792289.[11]

Select c2orf80 Transcription Factors with Brain Tissue Expression
Transcription Factor[11] Function[11]
NKX Homeodomain transcription factor Plays a role in organ development
CLOX and CLOX homology (CDP) factor Plays a role in nervous system growth
Paralog hox genes 1-8 from the four hox clusters A, B, C, D Play a role in central nervous system development
SOX/SRY-sex/testis determining and related HMG box factor Plays a role in sex determination

Protein

The protein product of c2orf80 is 193 amino acids in length with a predicted molecular weight of 22kDa and an isoelectric point of 9.5.[12][13]

Post-translational modifications

Several different post-translation factors regulate the expression of the c2orf80 gene. There is a large disordered region spanning from amino acid 155-193 that is a possible site for phosphorylation from many kinases.[12] The phosphorylations with the highest confidence scores are all modified by the same kinases, AGC, PKC, PKCh, and PRKCE which are involved in cell growth and death, and protein function modification.[14] Other post-transcriptional modifications posited by EML are shown below.[15]

Affinity chromatography verified interaction between Protein Kinase D2 (PRKD2) and c2orf80.[16] The protein PRKD2 can bind to diacylglycerol (DAG) in the trans-Golgi network (TGN), and can be activated by phorbol esters as well as by gastrin via the cholecystokinin B receptor (CCKBR) in gastric cancer cells.[17]

The protein ZNF804A (zinc finger protein 804A) has been shown by the first genome-wide significant association with the broad phenotype of psychosis to be associated with schizophrenia and bipolar disorder. When ZNF804A was knocked out, c2orf80 expression was downregulated, indicating a regulatory relationship between the two.[18]

Select Post-Translational Modification Motifs of c2orf80
Motif[15] Function[15]
MAPK MAPK cascades are central signaling pathways that regulate a wide variety of stimulated cellular processes. Deregulation can lead to cancer.
SUMO-1 Causes dramatic rearrangements of subcellular location. Three possible functions of sumoylation: (i) protein targeting, (ii) enhanced protein stability, (iii) transcriptional control
PP2B A Ca2+- and calmodulin-regulated serine/threonine protein that regulates Ca2+-dependent migration of neutrophils, synaptic plasticity, and apoptosis
Canonical Arg-Containing Phosphorylation 14-3-3 proteins are involved in cellular processes such as signal transduction, cell-cycle control, apoptosis, stress response and malignant transformation. 14-3-3 proteins possess no catalytic activity so they perform functional tasks only binding and modulating the activity of their partner proteins

Structure

The secondary structure is predicted to consist mostly of alpha helices.[16] The predicted 3D structure via Alphafold is shown.[19] Various alpha helices and a disordered region can be seen.

3D structure of c2orf80

Function

The function of the c2orf80 protein is unknown. There are indications that it could be involved in sex determination, or cell division regulation.[20][21]

Homology

C2orf80 is found in all vertebrates and was first seen 465 million years ago in sharks.[22] There are no observed paralogs for c2orf80 within the human genome.[23]

Orthologs

Corrected Amino Acid Changes per 100 Residues vs Million Years Since Divergence for Fibrinogen Alpha, c2orf80, and Cytochrome C

The similarity to the human sequence generally decreases as the divergence date from humans increases, but there are some fluctuations in this trend possibly due to a functionally unimportant, poorly conserved region.[22]

Orthologs of c2orf80
Genus, Species Common Name Accession Number[23] Sequence Length (amino acids)[23] Sequence Identity to Human c2orf80 (%)[22] Median Divergence Date (Million Years Ago)[24]
Homo sapiens Human NP_001092804.2 193 100 0
Ictidomys tridecemlineatus Thirteen lined ground squirrel XP_040150742.1 210 71 89
Mus musculus Mouse NP_001272811.1 196 62.9 89
Orycteropus afer afer Aardvark XP_007934115.1 207 75.4 102
Anolis carolinesis Anole lizard XP_003220055.1 178 53 318
Chelonia mydas Green se turtle XP_037769043.1 218 52.7 318
Egretta garzetta little egret XP_009635806.1 198 51.2 318
Alligator sinensis alligator XP_006029205.1 233 49.8 318
Nothoprocta perdicaria Chilean tinamou XP_025904208.1 215 47.9 318
Aptenodytes forsteri Emperor penguin XP_009287939.1 142 40.8 318
Bufo bufo Common toad XP_040297412.1 188 45.5 351.7
Xenopus tropicalis Western clawed frog XP_017953126.2 210 43.5 351.7
Rhinatrema bivittatum Two-lined caecilian XP_029462232.1 235 43.6 351.7
Carcharodon carcharias Great white shark XP_041056463.1 204 42.7 465
Oreochromis aureus Blue tilapia XP_039455604.1 210 38.3 433
Rhincodon typus Whale shark XP_020371397.1 213 37.1 465
Astyanax mexicanus Mexican tetra XP_022536111.1 201 36.4 433
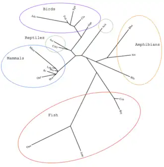
Unrooted phylogenetic tree showing the evolution of c2orf80. Constricted via Phylogeny.fr. Mammals: Hsu (human), Mmu (mouse), Lca (River Otter), Oaf (Aardvark), Itr (Thirteen lined ground squirrel), Bta (cow) Birds: Ega (little egret), Afo (emperor penguin), Npe (chilean tinamou), Cla (lance tailed manakin), Fch (saker falcon) Reptiles: Aca (anole lizard), Cmy (green sea turtle), Asi (alligator) Amphibians: Rbi (two-lined caecilian), Bbu (common toad), Xtr (western clawed frog) Fish: Oau (blue tilapia), Ame (mexican tetra), Rty (whale shark), Cca (great white shark)

Clinical significance

Published research studies that mention c2orf80 indicate it could be involved in a number of maladies. Variants in c2orf80 are associated with IDH-mutant gliomas, possibly due to the proximity of c2orf80 to IDH1 on chromosome 2.[20]

Siblings with 46X,Y gonadal dysgenesis, a disorder of sex development, had a deletion of 8 of the 9 c2orf80 exons, and an interstitial duplication of the SUPT3H gene.[21] Both mutations were inherited from the healthy mother.[21] There is no known interaction between these two genes as of now.[21]

References

  1. ^ a b c GRCh38: Ensembl release 89: ENSG00000188674Ensembl, May 2017
  2. ^ a b c GRCm38: Ensembl release 89: ENSMUSG00000044816Ensembl, May 2017
  3. ^ "Human PubMed Reference:". National Center for Biotechnology Information, U.S. National Library of Medicine.
  4. ^ "Mouse PubMed Reference:". National Center for Biotechnology Information, U.S. National Library of Medicine.
  5. ^ a b c d e f g "C2orf80 chromosome 2 open reading frame 80 [Homo sapiens (human)] - Gene - NCBI". www.ncbi.nlm.nih.gov. Retrieved 2021-12-18.
  6. ^ a b "CRYGB crystallin gamma B [Homo sapiens (human)] - Gene - NCBI". www.ncbi.nlm.nih.gov. Retrieved 2021-12-18.
  7. ^ Fang ZH, Pausch H (September 2019). "Multi-trait meta-analyses reveal 25 quantitative trait loci for economically important traits in Brown Swiss cattle". BMC Genomics. 20 (1): 695. doi:10.1186/s12864-019-6066-6. PMC 6724290. PMID 31481029.
  8. ^ a b c "PSORT II Prediction". psort.hgc.jp. Retrieved 2021-12-18.
  9. ^ "The Cancer Genome Atlas Program - National Cancer Institute". www.cancer.gov. 2018-06-13. Retrieved 2021-12-18.
  10. ^ "Genepaint - Home of High Resolution Gene Expression Data". gp3.mpg.de. Retrieved 2021-12-18.
  11. ^ a b c "Genomatix". Archived from the original on 2001-02-24.
  12. ^ a b "uncharacterized protein C2orf80 [Homo sapiens] - Protein - NCBI". www.ncbi.nlm.nih.gov. Retrieved 2021-12-18.
  13. ^ "SIB Swiss Institute of Bioinformatics | Expasy". www.expasy.org. Retrieved 2021-12-18.
  14. ^ "GPS 5.0 - Kinase-specific Phosphorylation Site Prediction". gps.biocuckoo.cn. Retrieved 2021-12-18.
  15. ^ a b c "ELM - Search the ELM resource". elm.eu.org. Retrieved 2021-12-18.
  16. ^ a b "Bioinformatics Toolkit". toolkit.tuebingen.mpg.de. Retrieved 2021-12-18.
  17. ^ "PRKD2 protein kinase D2 [Homo sapiens (human)] - Gene - NCBI". www.ncbi.nlm.nih.gov. Retrieved 2021-12-18.
  18. ^ Hill MJ, Jeffries AR, Dobson RJ, Price J, Bray NJ (March 2012). "Knockdown of the psychosis susceptibility gene ZNF804A alters expression of genes involved in cell adhesion". Human Molecular Genetics. 21 (5): 1018–1024. doi:10.1093/hmg/ddr532. PMID 22080834.
  19. ^ "AlphaFold Protein Structure Database". alphafold.ebi.ac.uk. Retrieved 2021-12-18.
  20. ^ a b Wu WY, Johansson G, Wibom C, Brännström T, Malmström A, Henriksson R, et al. (December 2019). "The Genetic Architecture of Gliomagenesis-Genetic Risk Variants Linked to Specific Molecular Subtypes". Cancers. 11 (12): 2001. doi:10.3390/cancers11122001. PMC 6966482. PMID 31842352.
  21. ^ a b c d Norling A, Lindén Hirschberg A, Iwarsson E, Persson B, Wedell A, Barbaro M (December 2013). "Novel candidate genes for 46,XY gonadal dysgenesis identified by a customized 1 M array-CGH platform". European Journal of Medical Genetics. 56 (12): 661–668. doi:10.1016/j.ejmg.2013.09.003. PMID 24055526.
  22. ^ a b c "EMBOSS Needle < Pairwise Sequence Alignment < EMBL-EBI". www.ebi.ac.uk. Retrieved 2021-12-18.
  23. ^ a b c "BLAST: Basic Local Alignment Search Tool". blast.ncbi.nlm.nih.gov. Retrieved 2021-12-18.
  24. ^ "TimeTree :: The Timescale of Life". www.timetree.org. Retrieved 2021-12-18.