List of Steely Dan members

.jpg)
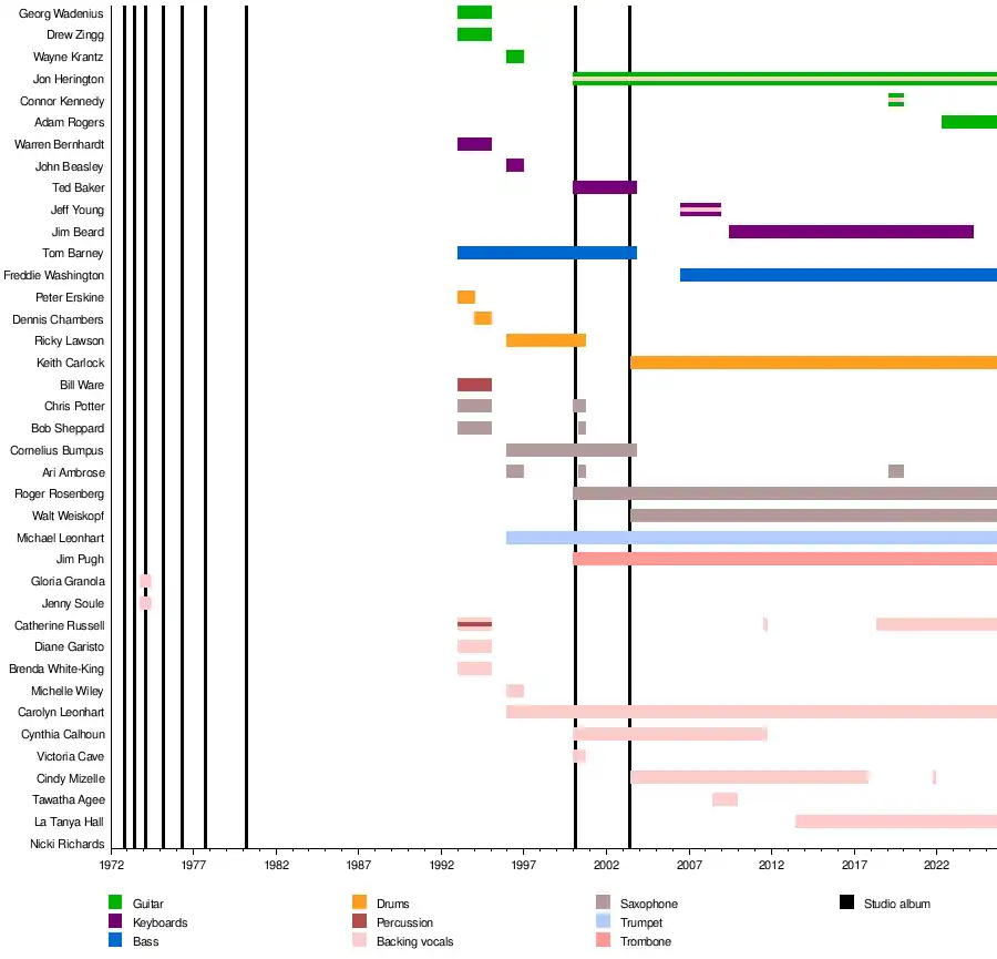
Steely Dan is an American jazz rock group founded by Walter Becker (guitars, bass, backing vocals) and Donald Fagen (keyboards, lead vocals). Their first lineup also included guitarists Denny Dias and Jeff "Skunk" Baxter and drummer Jim Hodder. Other early members included singers David Palmer, Royce Jones, and Michael McDonald, and drummer Jeff Porcaro. They currently consist of Fagen – the sole consistent member since Becker's death in 2017 – alongside touring members including backing vocalists Catherine Russell (who first joined in 1993) and Carolyn Leonhart, trumpeter Michael Leonhart (both since 1996), guitarist Jon Herington (since 1999), trombonist Jim Pugh (since 2000), saxophonists Roger Rosenberg (since 2000) and Walt Weiskopf (since 2002), drummer Keith Carlock (since 2003), bassist Freddie Washington (since 2006), backing vocalist La Tanya Hall (since 2014), and guitarist Adam Rogers (since 2022).
History
1971–1993

Walter Becker and Donald Fagen met in 1967 at Bard College, in Annandale-on-Hudson, New York. As Fagen passed the Red Balloon café, he heard Becker practicing the electric guitar.[1] Fagen later recounted that "it sounded very professional and contemporary. It sounded like, you know, like a black person, really."[1] Discovering that they enjoyed similar music, the two began writing songs together.
Becker and Fagen met guitarist Denny Dias in 1970 when he placed an ad in The Village Voice[2] that read: "Looking for keyboardist and bassist. Must have jazz chops! Assholes need not apply".[3] The pair also met guitarist Jeff "Skunk" Baxter, with whom they performed on the album I Mean to Shine by singer Linda Hoover.[4]
The pair relocated from New York City to Los Angeles in 1972 to become staff composers for ABC Records. At producer Gary Katz's suggestion, they soon formed their own band to perform their complex songs. The lineup included guitarists Dias and Baxter, Fagen playing keyboards, Becker on bass, and drummer Jim Hodder, whom Baxter knew from Boston. David Palmer joined as a second lead vocalist because of Fagen's occasional stage fright, reluctance to sing in front of an audience, and the label's concern that Fagen's voice was not "commercial" enough. This lineup recorded Steely Dan's debut, Can't Buy a Thrill.
Palmer left in 1973, around the time of their second album, Countdown to Ecstasy. Subsequent touring lineups included vocalist and percussionist Royce Jones, keyboardist and vocalist Michael McDonald, and drummer Jeff Porcaro.
Beginning with Pretzel Logic in 1974, the band increasingly employed studio musicians on recordings. A rift grew among members, as Becker and Fagen disliked constant touring and wanted to concentrate solely on writing and recording while the other members wanted to tour. Steely Dan's last live performance of the 1970s was on July 5, 1974, at the Santa Monica Civic Auditorium in California,[5] after which Becker and Fagen opted to focus on recording albums. Discouraged by the decision to cease touring and by their diminishing studio roles, Baxter, Hodder, and Jones departed. Dias contributed to studio recordings through Aja in 1977, and McDonald and Porcaro through Gaucho in 1980. Baxter and McDonald later joined The Doobie Brothers.
Steely Dan disbanded in June 1981.[6] Becker moved to Maui, where he became an "avocado rancher and self-styled critic of the contemporary scene."[7] He stopped using drugs, which he had used for most of his career.[8][9][10] Meanwhile, Fagen released a solo album, The Nightfly (1982), which went platinum in both the U.S. and the UK and yielded the Top-20 hit "I.G.Y. (What a Beautiful World)".
1993–present
Becker and Fagen reunited for an American tour to support Fagen's album Kamakiriad, which sold poorly despite a Grammy nomination for Album of the Year. An album of the tour, called Alive in America, was recorded at various dates between August 19, 1993, and the September 19, 1994, personnel included pianist Warren Bernhardt, guitarists Georg Wadenius and Drew Zingg, bassist Tom Barney, saxophonists Cornelius Bumpus, Chris Potter and Bob Sheppard, percussionist/vibraphonist Bill Ware, backing vocalists Catherine Russell, Diane Garisto and Brenda White-King and drummers Dennis Chambers (1994 dates) and Peter Erskine (1993 dates).[11] The duo continued to tour in 1996 with some shows in 1995,[12] tour personnel included Tom Barney (bass), John Beasley (piano and keyboards), Ricky Lawson (drums), Wayne Krantz (guitar), Cornelius Bumpus (saxophone), Michael Leonhart (trumpet), Ari Ambrose (saxophone), Michelle Wiley (backing vocals) and Carolyn Leonhart (backing vocals).[13] After this activity, Becker and Fagen returned to the studio to begin work on a new album.

In 2000, Steely Dan released their first studio album in 20 years: Two Against Nature. In the summer of 2000, they began another American tour, followed by an international tour later that year. The tour featured guitarist Jon Herington, who would go on to play with the band over the next two decades. Other musicians included saxophonists Ari Ambrose, Bob Sheppard, Chris Potter and Cornelius Bumpus, vocalists Carolyn Leonhart, Cynthia Calhoun and Victoria Cave, trombonist Jim Pugh, trumpeter Michael Leonhart, bassist Tom Barney, drummer Ricky Lawson and keyboardist Ted Baker.[14] In June 2000 the band released Plush TV Jazz-Rock Party which documents a recording of a PBS In the Spotlight show recorded in January 2000, personnel included Ted Baker (piano), Jon Herington (guitar), Tom Barney (bass), Cornelius Bumpus and Chris Potter (saxophone), Michael Leonhart (trumpet), Jim Pugh (trombone), Ricky Lawson (drums) and Carolyn Leonhart, Cynthia Calhoun and Victoria Cave (vocals).[15] In March 2001, Steely Dan was inducted into the Rock and Roll Hall of Fame.[16][17]
In 2003, Steely Dan released Everything Must Go. In contrast to their earlier work, they had tried to write music that captured a live feel. Becker sang lead vocals on a Steely Dan studio album for the first time ("Slang of Ages" — he had sung lead on his own "Book of Liars" on Alive in America). Fewer session musicians played on Everything Must Go than had become typical of Steely Dan albums: Becker played bass on every track and lead guitar on five tracks; Fagen added piano, electric piano, organ, synthesizers, and percussion on top of his vocals; touring drummer Keith Carlock played on every track, the album also included touring members Ted Baker (keys), Jon Herington (guitar), Chris Potter (saxophone), Michael Leonhart (trumpet), Jim Pugh (trombone), Carolyn Leonhart, Cindy Mizelle and Catherine Russell (backing vocals).[18] The tour for this album included Carolyn Leonhart, Cindy Mizelle and Cynthia Calhoun (vocals), Cornelius Bumpus (saxophone), Jim Pugh (trombone), Jon Herington (guitar), Keith Carlock (drums), Michael Leonhart (trumpet), Ted Baker (keyboards), Tom Barney (bass) and Walt Weiskopf (saxophone).[19]

To complete his Nightfly trilogy, Fagen issued Morph the Cat in 2006, in that same year the band toured with former member Michael McDonald. The tour band included Jon Herington (guitar), Freddie Washington (bass), Keith Carlock (drums), Jeff Young (keyboards and backing vocals), Walt Weiskopf (saxophone), Michael Leonhart (trumpet), Jim Pugh (trombone), Roger Rosenberg (baritone sax), Carolyn Leonhart and Cindy Mizelle (backing vocals).[20] The tour continued in 2007 as the Heavy Rollers tour with the same personnel,[21] and into 2008, as the Think Fast tour, with the addition of Nelson Foltz on trumpet and Tawatha Agee on vocals.[22] That year Becker released a second album, Circus Money.
The Rent Party tour started in June 2009 and featured Carolyn Leonhart, Catherine Russel and Tawatha Agee (vocals), Freddie Washington (bass), Jim Beard (keyboards), Jim Pugh (trombone), Jon Herrington (guitar), Keith Carlock (drums), Michael Leohart (trumpet), Roger Rosenberg and Walt Weiskopf (saxophone).[23] In the same month the Left Bank Holiday tour also started and continued into July touring Europe, the tour included the same personnel as the Rent Party[24] which started again later in July 2009 and concluded in November.[25]
In July 2011, the Shuffle Diplomacy Tour started and included musicians Keith Carlock (drums); Jon Herington (guitar); Freddie Washington (bass); Jim Beard (keys); Michael Leonhart, Walt Weiskopf, Roger Rosenberg and Jim Pugh (horns); plus background singers Carolyn Leonhart, Cindy Mizelle, and Catherine Russell.[26] The Mood Swings: 8 Miles to Pancake Day Tour began in July 2013 and featured an eight-night run at the Beacon Theatre in New York City.[27] Musicians included Carolyn Leonhart, Catherine Russell and La Tanya Hall (vocals), Freddie Washington (bass), Jim Pugh (trombone), Keith Carlock (drums), Michael Leonhart (trumpet and Roger Rosenberg and Walt Weiskopf (saxophone).[28]
Jamalot Ever After, their 2014 United States tour, ran from July 2 in Portland, Oregon to September 20 in Port Chester, New York.[29] Its band included Keith Carlock on drums, Freddie Washington on bass, Jim Beard on keyboards, Jon Herington on guitar, Michael Leonhart on trumpet and keys, Jim Pugh on trombone, Roger Rosenberg on baritone saxophone, Walt Weiskopf on saxophone and vocalists La Tanya Hall, Carolyn Leonhart, and Cindy Mizelle.[30] 2015's Rockabye Gollie Angel Tour included opening act Elvis Costello and the Imposters and dates at the Coachella Valley Music and Arts Festival, it featured the same band as previous tours.[31] The Dan Who Knew Too Much tour followed in 2016, with Steve Winwood opening. Steely Dan also performed at The Hollywood Bowl in Los Angeles with an accompanying orchestra, the tour band was the same.[32]
Becker died from complications of esophageal cancer on September 3, 2017.[33] In a note released to the media, Fagen remembered his longtime friend and bandmate, and promised to "keep the music we created together alive as long as I can with the Steely Dan band."[34] After Becker's death, Steely Dan honored commitments to perform a short North American tour in October 2017 and three concert dates in the United Kingdom and Ireland for Bluesfest on a double bill with the Doobie Brothers.[35] The band played its first concert following Becker's death in Thackerville, Oklahoma, on October 13.[35] In tribute to Becker, they performed his solo song "Book of Liars", with Fagen singing the lead vocals, at several concerts on the tour.[36] The backing band was retained.[37]
In 2018, Steely Dan performed on a summer tour of the United States with The Doobie Brothers as co-headliners.[38] The band also played a nine-show residency at the Beacon Theatre in New York City that October.[39] the band included Jim Beard (keys), Freddie Washington (bass), Jon Herrington (guitar), and Keith Carlock (drums).[40] In February 2019, the band embarked on a tour of Great Britain with Steve Winwood,[41] the included Ari Ambrose, Roger Rosenberg and Walt Weiskopf (saxophone), Carolyn Leonhart, Catherine Russell, Jamie Leonhart, La Tanya Hall and Nicki Richards (vocals), Connor Kennedy of The Nightflyers (guitar, vocals), Freddie Washington (bass), Jim Beard (keys), Jim Pugh (trombone), Jon Herrington (guitar, electric sitar) and Keith Carlock (drums).[42]
In July 2023, the Eagles announced Steely Dan would be the special guest of their The Long Farewell tour running from September to November 2023.[43]
On March 2, 2024, long-time touring keyboardist Jim Beard died.[44]
Official members
Current members
| Image | Name | Years active | Instruments | Release contributions |
|---|---|---|---|---|
| Donald Fagen |
|
|
all releases |
Former members
| Image | Name | Years active | Instruments | Release contributions |
|---|---|---|---|---|
| Walter Becker |
|
|
all releases to Everything Must Go (2003) | |
| Denny Dias | 1972–1974 (studio contributions until 1977; guest 2015)[45][46] |
|
| |
| Jeff "Skunk" Baxter | 1972–1974 |
| ||
| Jim Hodder | 1972–1974 (died 1990) |
|
| |
| David Palmer | 1972–1973 | backing and lead vocals |
| |
| Royce Jones | 1973–1974 |
|
Countdown to Ecstasy (1973) | |
| Michael McDonald | 1974 (studio contributions until 1980) |
|
| |
| Jeff Porcaro | 1974 (studio contributions in 1974 and 1980) (died 1992)[a] | drums |
|
Touring members
Current touring members
| Image | Name | Years active | Instruments | Release contributions |
|---|---|---|---|---|
| Catherine Russell |
|
|
| |
| Carolyn Leonhart | 1996–present | backing vocals |
| |
| Michael Leonhart |
| |||
| Jon Herington | 1999–present |
| ||
| Jim Pugh | 2000–present | trombone | ||
| Roger Rosenberg |
|
| ||
| Walt Weiskopf | 2002–present | tenor saxophone | Everything Must Go (2003) | |
| Keith Carlock | 2003–present |
|
| |
| Freddie Washington | 2006–present | bass | none to date | |
| La Tanya Hall | 2014–present | backing vocals | ||
| Adam Rogers | 2022–present | guitar |
Former touring members
| Image | Name | Years active | Instruments | Release contributions |
|---|---|---|---|---|
| Gloria "Porky" Granola[49] | 1973–1974[50][51] | backing vocals | none | |
| Jenny "Bucky" Soule[52] | ||||
| Tom Barney | 1993–2003 | bass |
| |
| Cornelius Bumpus | 1993–2003 (died 2004) | tenor saxophone |
| |
| Chris Potter |
|
alto and tenor saxophone |
| |
| Bob Sheppard | soprano and tenor saxophone | Alive in America (1995) | ||
| Warren Bernhardt | 1993–1994 (died 2022) | piano | ||
| Georg Wadenius | 1993–1994 | guitar | ||
| Drew Zingg | 1993–1994 (died 2025) | |||
| Bill Ware | 1993–1994 |
| ||
| Diane Garisto | backing vocals | |||
| Brenda White-King | ||||
| Peter Erskine | 1993 | drums | ||
| Dennis Chambers | 1994 | |||
| Ari Ambrose |
|
saxophone | none | |
| Ricky Lawson | 1996–2000 (died 2013) | drums |
| |
| Wayne Krantz | 1996 | guitar | none | |
| Michelle Wiley | backing vocals | |||
| John Beasley |
| |||
| Ted Baker | 2000–2003 (died 2023) |
| ||
| Cynthia Calhoun | 2000–2003 | backing vocals | Plush TV Jazz-Rock Party (2000) | |
| Victoria Cave | 2000 | |||
| Cindy Mizelle |
|
Everything Must Go (2003) | ||
| Jeff Young | 2006–2008 (died 2023)[53] |
|
none | |
| Jim Beard | 2008–2024 (until his death) | keyboards | ||
| Tawatha Agee | 2008–2009 | backing vocals | Everything Must Go (2003) | |
| Nelson Foltz | 2008 | trumpet | none | |
| Jamie Leonhart | 2018–2019 | backing vocals | ||
| Nicki Richards | ||||
| Connor Kennedy |
|
Additional musicians
Session
| Image | Name | Years active | Instruments | Release contributions |
|---|---|---|---|---|
| Victor Feldman | 1972–1980 (died 1987) |
|
all releases from Can't Buy a Thrill (1972) to Gaucho (1980) | |
| Jerome Richardson |
|
tenor saxophone |
| |
| Sherlie Matthews |
|
backing vocals |
| |
| Myrna Matthews |
|
| ||
| Clydie King |
|
| ||
| Venetta Fields |
| |||
| Snooky Young | 1972 (died 2011) | flugelhorn | Can't Buy a Thrill (1972) | |
| Chuck Rainey | 1973–1980 | bass |
| |
| Dean Parks | 1973–1977 |
|
| |
| Michael Omartian |
|
|
| |
| David Paich | 1973–1975 |
|
| |
| Wilton Felder | 1973–1975 (died 2015) | bass | ||
| Plas Johnson |
|
|
| |
| Timothy B. Schmit | backing vocals | |||
| Ben Benay | 1973–1974 |
|
| |
| Ernie Watts | saxophone | |||
| Lew McCreary | trombone | |||
| Ollie Mitchell | 1973–1974 (died 2013) | trumpet | Pretzel Logic (1974) | |
| Jim Gordon | 1973–1974 (died 2023) | drums | ||
| Roger Nichols | 1973–1974 (died 2011) | gong | ||
| Rick Derringer |
|
|
| |
| Bill Perkins |
|
saxophone |
| |
| Patricia Hall | 1973 | backing vocals | Countdown to Ecstasy (1973) | |
| James Rolleston | ||||
| Michael Fennelly | ||||
| Lanny Morgan | saxophone | |||
| Johnny Rotella | 1973 (died 2014) | |||
| Ray Brown | 1973 (died 2002) | string bass | ||
| Larry Carlton | 1974–1980 |
|
| |
| Hugh McCracken |
|
guitar |
| |
| Hal Blaine | 1974–1975 (died 2019) | drums | Katy Lied (1975) | |
| Phil Woods | 1974–1975 (died 2015) | alto saxophone | ||
| Jimmie Haskell | 1974–1975 (died 2016) | horn arrangement | ||
| Don Grolnick | 1975–1980 (died 1996) |
|
| |
| Paul Griffin | 1975–1980 (died 2000) |
| ||
| Rick Marotta | 1975–1980 | drums | ||
| Bernard Purdie | ||||
| Chuck Findley | 1975–1977 | trumpet |
| |
| Jim Horn | saxophone | |||
| Dick "Slyde" Hyde | 1975–1977 (died 2019) | trombone | ||
| Gary Coleman | 1975–1976 | percussion | The Royal Scam (1976) | |
| Bob Findley | trumpet | |||
| John Klemmer | saxophone | |||
| Tom Scott | 1976–1980 |
|
||
| Steve Khan | guitars | |||
| Steve Gadd |
| |||
| Joe Sample | 1976–1980 (died 2014) |
| ||
| Wayne Shorter | 1976–1977 (died 2023) | tenor saxophone | Aja (1977) | |
| Pete Christlieb | 1976–1977 |
| ||
| Jackie Kelso | 1976–1977 (died 2012) |
| ||
| Rebecca Louis | 1976–1977 | backing vocals | ||
| Lee Ritenour | guitars | |||
| Jay Graydon | guitar solo | |||
| Jim Keltner |
| |||
| Lou McCreary | brass | |||
| Ed Greene | drums | |||
| Paul Humphrey | 1976–1977 (died 2014) | |||
| Dave Tofani |
|
tenor saxophone |
| |
| Wayne Andre | 1978–1980 (died 2003) | trombone | Gaucho (1980) | |
| Ronnie Cuber | 1978–1980 (died 2022) | baritone saxophone | ||
| Michael Brecker | 1978–1980 (died 2007) | tenor saxophone | ||
| David Sanborn | 1978–1980 (died 2024) | alto saxophone | ||
| George Marge | 1978–1980 | bass clarinets | ||
| Walter Kane | ||||
| Randy Brecker |
| |||
| Lesley Miller | backing vocals | |||
| Patti Austin | ||||
| Toni Wine | ||||
| Lani Groves | ||||
| Diva Gray | ||||
| Gordon Grody | ||||
| Frank Floyd | ||||
| Zack Sanders | ||||
| Valerie Simpson | ||||
| Rob Mounsey |
| |||
| Anthony Jackson | bass guitar | |||
| Hiram Bullock | 1978–1980 (died 2008) | guitar | ||
| Mark Knopfler | 1978–1980 | guitar solo | ||
| Pat Rebillot | electric piano | |||
| Nicholas Marrero | timbales | |||
| Errol "Crusher" Bennett | percussion | |||
| Ralph MacDonald | 1978–1980 (died 2011) | |||
| Gordon Gottlieb |
|
| ||
| Michael Harvey | backing vocals | |||
| Paul Jackson Jr. | 1997–1999 | guitar | Two Against Nature (2000) | |
| Leroy Clouden | drums | |||
| Vinnie Colaiuta | ||||
| Sonny Emory | ||||
| Michael White | ||||
| Daniel Sadownick |
| |||
| Steve Shapiro | vibraphone | |||
| Amy Helm | whistle | |||
| Lawrence Feldman |
| |||
| Roy Hitchcock | clarinet | |||
| Lou Marini |
| |||
| Will Lee | percussion | |||
| Ada Dyer | 2001–2003 | backing vocals | Everything Must Go (2003) | |
| Ken Hitchcock | clarinet | |||
| Tony Kadleck | trumpet |
Guests
| Image | Name | Years active | Instruments | Notes |
|---|---|---|---|---|
| Boz Scaggs | 1993 | guitar | Scaggs made a guest appearance with the band on the song "Black Friday" on September 23, 1993.[54][55] | |
| Brian May | 2001 | May played guitar on "Do It Again" with the band at their Rock and Roll Hall of Fame induction on March 19, 2001.[56][57] | ||
| Bill Charlap | 2003 | piano | Charlap made a guest appearance with the band at Jones Beach in 2003.[58] He also played on two tracks on Everything Must Go (2003) | |
| Steve Winwood |
|
|
Winwood guested with the band in 2011,[59] 2016,[60] and 2019.[61] | |
| Elliot Randall |
|
lead guitar | Randall, who had played on albums Can't Buy a Thrill, Katy Lied and The Royal Scam, made guest appearances in 2009[62] and 2019.[63][64] |
Timeline

Touring members

Line-ups
| Period | Members | Releases |
|---|---|---|
| 1972 |
|
none |
| 1972 – 1973 |
|
|
| 1973 |
|
|
| 1973 – 1974 |
with:
|
|
| 1974 |
with:
|
none – live performances only |
| 1974 – 1981 |
with various session musicians, including:
|
|
| Band inactive 1981 – 1993 | ||
| 1993 |
with:
|
|
| 1994 |
with:
|
|
| 1996 |
with:
|
none – live performances only |
| January 2000 |
with:
|
|
| May – September 2000 |
with:
|
none – live performances only |
| July – October 2003 |
with:
|
|
| July 2006 – September 2007 |
with:
|
none – live performances only |
| June – November 2008 |
with:
| |
| June – November 2009 |
with:
| |
| July – September 2011 |
with:
| |
| July 2013 – September 2017 |
with:
| |
| October 2017 |
with:
| |
| May – October 2018 |
with:
| |
| February – December 2019 |
with:
| |
| October – November 2021 |
with:
| |
| May 2022 – March 2024 |
with:
| |
| March 2024 – present |
with:
| |
Notes
References
- ^ a b Brunner, Rob (March 17, 2006). "Back to Annadale: The Origins of Steely Dan". EW.com. Archived from the original on January 19, 2007. Retrieved June 20, 2021.
- ^ Wilkinson, Alec (March 30, 2000). "Steely Dan: Return of the Dark Brothers". Rolling Stone. Retrieved January 5, 2019.
- ^ Pell, Nicholas (January 20, 2012). "Steely Dan Fans Are Assholes". L.A. Weekly. LA Weekly. Retrieved January 5, 2019.
- ^ Jones, Peter (July 7, 2022). "'I was on the high of highs, and suddenly it was over': Linda Hoover on her great lost LP with Steely Dan". the Guardian. Retrieved August 4, 2022.
- ^ "Steely Dan official FAQ: The Later Steely Dan Years". Archived from the original on December 27, 2011. Retrieved March 22, 2012.
- ^ Anderson, Stacey (June 21, 2011). "When Jimmy Page Debuted With the Yardbirds and Steely Dan Broke Up". Rolling Stone. Retrieved October 25, 2011.
- ^ Fagen, Donald. "Timeline Bio | Official Steely Dan". www.steelydan.com. Archived from the original on March 16, 2012. Retrieved August 18, 2018.
- ^ "Salon.com: Sophisticated skank". Archived from the original on May 21, 2008. Retrieved June 19, 2008.
- ^ "LA Times Interview with Steely Dan: Return of the Nightfly". Archived from the original on March 20, 2008. Retrieved June 19, 2008.
- ^ "Stylus Magazine review: Steely Dan – Gaucho – On Second Thought". Archived from the original on August 7, 2020. Retrieved June 19, 2008.
- ^ Alive in America (liner notes). Giant Records. 1995. 9 24634-2.
- ^ "Steely Dan Concert History page 44". concertarchives. Retrieved 13 July 2023.
- ^ "Steely Dan On Tour 1996". sdarchive.com. Retrieved 2023-07-13.
- ^ "Steely Dan Database: Concerts". www.steelydan.nl. Retrieved 2023-07-13.
- ^ Two Against Nature - Steely Dan's Plush TV Jazz-Rock Party (liner notes). Image Entertainment. 2000. ID9584CGDVD.
- ^ "Rock and Roll Hall of Fame Inductees". Archived from the original on December 4, 2006. Retrieved December 22, 2006.
- ^ "Countdown to Infamy". Archived from the original on September 21, 2013. Retrieved December 22, 2006.
- ^ Everything Must Go (liner notes). Reprise Records. 2003. 9362-48435-2.
- ^ "Steely Dan Database: Concerts". www.steelydan.nl. Retrieved 2023-07-13.
- ^ "Tour 2006 | Press Release | Official Steely Dan | with Michael McDonald". sdarchive.com. Retrieved 2023-07-13.
- ^ "Steely Dan Heavy Rollers Tour 2007 Information | News | Press Release". sdarchive.com. Retrieved 2023-07-13.
- ^ "Steely Dan Database: Concerts". www.steelydan.nl. Retrieved 2023-07-13.
- ^ "Steely Dan Database: Concerts". www.steelydan.nl. Retrieved 2023-07-13.
- ^ "Steely Dan Database: Concerts". www.steelydan.nl. Retrieved 2023-07-13.
- ^ "Steely Dan Tours & Concerts (Updated for 2023) (Page 29)". concertarchives. Retrieved 13 July 2023.
- ^ Meeker, Ward (2011-03-10). "Steely Dan "Shuffle Diplomacy Twenty Eleven" Tour | Vintage Guitar® magazine". Retrieved 2023-07-13.
- ^ "Official Steely Dan | Tour Dates 2013 | Mood Swings '13". Steelydan.com. July 29, 2013. Archived from the original on August 5, 2013. Retrieved August 3, 2013.
- ^ "Steely Dan Database: Concerts". www.steelydan.nl. Retrieved 2023-07-13.
- ^ "Steely Dan announces North American tour". USA Today. April 14, 2014. Retrieved April 19, 2015.
- ^ "Official Steely Dan | Jamalot Ever After 2014 Tour | Press Resources". sdarchive.com. Retrieved 2023-07-13.
- ^ "Steely Dan Database: Concerts". www.steelydan.nl. Retrieved 2023-07-13.
- ^ Bernstein, Scott (Apr 19, 2016). "Steely Dan Kicks Off The Dan Who Knew Too Much Tour In Port Chester". JamBase. Retrieved 2023-07-14.
- ^ Kreps, Daniel (September 3, 2017). "Walter Becker, Steely Dan Co-Founder, Dead at 67". Rolling Stone. Retrieved September 3, 2017.
- ^ Saperstein, Pat (September 3, 2017). "Steely Dan's Donald Fagen on Walter Becker: 'Hysterically Funny, a Great Songwriter'". Variety. Retrieved September 3, 2017.
- ^ a b Kreps, Daniel (September 11, 2017). "Steely Dan Announce Tour Following Walter Becker's Death". Rolling Stone. Retrieved September 12, 2017.
- ^ "Watch Steely Dan Pay Tribute to Walter Becker With a Rare Performance of "Book of Liars"". Spin. October 19, 2017. Retrieved October 19, 2017.
- ^ "Steely Dan Database: Concerts". www.steelydan.nl. Retrieved 2023-07-13.
- ^ "Steely Dan & The Doobie Brothers Announce 2018 Summer Tour". JamBase. January 8, 2018.
- ^ Giles, Jeff (26 March 2018). "Steely Dan Announce Themed Performances for 2018". Ultimate Classic Rock. Retrieved January 31, 2019.
- ^ "A Look Inside Steely Dan's Fall 2018 Tour". setlist.fm. Retrieved 2023-07-13.
- ^ "Steely Dan announces 2019 U.K./Ireland tour with Steve Winwood". AXS. Archived from the original on January 31, 2019. Retrieved January 31, 2019.
- ^ "Steely Dan Database: Concerts". www.steelydan.nl. Retrieved 2023-07-13.
- ^ Ivie, Devon (2023-07-06). "Eagles Are Reelin' in Retirement With Steely Dan". Vulture. Retrieved 2023-07-12.
- ^ Yang, Maya (2024-03-06). "Jim Beard, keyboardist for Steely Dan, dies aged 63". The Guardian. ISSN 0261-3077. Retrieved 2024-03-09.
- ^ "Steely Dan Setlist at Beacon Theatre, New York". setlist.fm. Retrieved 2023-07-14.
- ^ Bernstein, Scott (Oct 19, 2015). "Steely Dan Welcomes Founding Member For Tour Finale In NYC". JamBase. Retrieved 2023-07-14.
- ^ "The Legendary Drummers Of Steely Dan". www.icanplaydrums.com. Retrieved 2023-07-14.
- ^ Hanekroot, Gijsbert (1 July 1974). Steely Dan Perform In Los Angeles 1974 (image). Getty Images.
- ^ "Steely Dan Database: person info of Gloria 'Porky' Granola". www.steelydan.nl. Retrieved 2023-07-13.
- ^ Lewry, Fraser (2023-06-21). "Long-lost footage of Steely Dan playing a mesmerising Show Biz Kids in 1973 has surfaced". louder. Retrieved 2023-07-13.
- ^ Lewry, Fraser (2023-07-04). "More electrifying footage from The Midnight Special's Steely Dan treasure trove has surfaced". louder. Retrieved 2023-07-13.
- ^ "Steely Dan Database: person info of Jenny 'Bucky' Soule". www.steelydan.nl. Retrieved 2023-07-13.
- ^ "On the passing of Jeff Young… | BonnieRaitt.com". www.bonnieraitt.com. Retrieved 2023-08-24.
- ^ GetJuke (2022-09-13). "Steely Dan come reunited to Mountain View (1993)". Radio.Video.Music. Retrieved 2023-07-14.
- ^ Steely Dan live at Shoreline Amphitheater, Mountain View, CA 1993 480p 30fps H264 128kbit AAC (DVD). September 23, 1993. Event occurs at 1:05:56 – via YouTube.
- ^ "Steely Dan Setlist at Rock and Roll Hall of Fame Induction Ceremony #16". setlist.fm. Retrieved 2023-08-14.
- ^ Steely Dan & Brian May - Do It Again, 2001, 4 July 2021, retrieved 2023-08-14
- ^ "Everything Must Go | Tour 2003 | Steely Dan | Touring Photos, Pictures". sdarchive.com. Retrieved 2023-07-14.
Guest performer at Jones Beach: Bill Charlap
- ^ Steely Dan - Pretzel Logic, feat. Steve Winwood (Live 2011, AEC, Adelaide, Australia, Oct 30), 2 April 2022, retrieved 2023-07-14
- ^ "Steely Dan Announces Spring and Summer 2016 Tour Dates with Steve Winwood Appearing as a Special Guest On June and July performances". Tumblr. Retrieved 2023-07-14.
- ^ Pretzel Logic - Steely Dan (with Steve Winwood) - 23.02.19 - NEC - Birmingham, 23 February 2019, retrieved 2023-07-14
- ^ "ELLIOT RANDALL - on facebook". Facebook. 13 December 2009. Retrieved 2023-08-13.
- ^ Bernstein, Scott (Feb 26, 2019). "Steve Winwood & Elliott Randall Guest With Steely Dan In London". JamBase. Retrieved 2023-07-14.
- ^ Steely Dan Live at Wembley Arena Feb-2019 "Reelin' In The Years", 26 February 2019, retrieved 2023-07-14



.jpg)





.jpg)




.jpg)
.jpg)
.jpg)
.jpg)


.jpg)

.jpg)






.jpg)















.jpg)
















.jpg)



.jpg)









.jpg)
.jpg)
.jpg)
