Molecular symmetry

In chemistry, molecular symmetry describes the symmetry present in molecules and the classification of these molecules according to their symmetry. Molecular symmetry is a fundamental concept in chemistry, as it can be used to predict or explain many of a molecule's chemical properties, such as whether or not it has a dipole moment, as well as its allowed spectroscopic transitions. To do this it is necessary to use group theory. This involves classifying the states of the molecule using the irreducible representations from the character table of the symmetry group of the molecule. Symmetry is useful in the study of molecular orbitals, with applications to the Hückel method, to ligand field theory, and to the Woodward–Hoffmann rules.[1][2] Many university level textbooks on physical chemistry, quantum chemistry, spectroscopy[3] and inorganic chemistry discuss symmetry.[4][5][6][7][8] Another framework on a larger scale is the use of crystal systems to describe crystallographic symmetry in bulk materials.
There are many techniques for determining the symmetry of a given molecule, including X-ray crystallography and various forms of spectroscopy. Spectroscopic notation is based on symmetry considerations.
Point group symmetry concepts
| Rotational axis (Cn) |
Improper rotational elements (Sn) | ||
|---|---|---|---|
| Chiral no Sn |
Achiral mirror plane S1 = σ |
Achiral inversion centre S2 = i | |
| C1 | ![]() |
![]() |
|
| C2 | ![]() |
![]() |
|
Elements
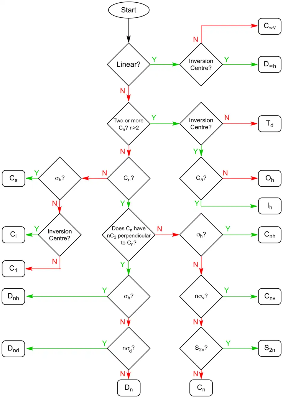
The point group symmetry of a molecule is defined by the presence or absence of 5 types of symmetry element.
- Symmetry axis: an axis around which a rotation by results in a molecule indistinguishable from the original. This is also called an n-fold rotational axis and abbreviated Cn. Examples are the C2 axis in water and the C3 axis in ammonia. A molecule can have more than one symmetry axis; the one with the highest n is called the principal axis, and by convention is aligned with the z-axis in a Cartesian coordinate system.
- Plane of symmetry: a plane of reflection through which an identical copy of the original molecule is generated. This is also called a mirror plane and abbreviated σ (sigma = Greek "s", from the German 'Spiegel' meaning mirror).[9] Water has two of them: one in the plane of the molecule itself and one equidistant from the two hydrogen atoms. A symmetry plane parallel with the principal axis is dubbed vertical (σv) and one perpendicular to it horizontal (σh). A third type of symmetry plane exists: If a vertical symmetry plane additionally bisects the angle between two 2-fold rotation axes perpendicular to the principal axis, the plane is dubbed dihedral (σd). A symmetry plane can also be identified by its Cartesian orientation, e.g., (xz) or (yz).
- Center of symmetry or inversion center, abbreviated i. A molecule has a center of symmetry when, for any atom in the molecule, an identical atom exists diametrically opposite this center an equal distance from it. In other words, a molecule has a center of symmetry when the points (x,y,z) and (−x,−y,−z) of the molecule always look identical. For example, whenever there is an oxygen atom in some point (x,y,z), then there also has to be an oxygen atom in the point (−x,−y,−z). There may or may not be an atom at the inversion center itself. An inversion center is a special case of having a rotation-reflection axis about an angle of 180° through the center. Examples are xenon tetrafluoride (a square planar molecule), where the inversion center is at the Xe atom, and benzene (C
6H
6) where the inversion center is at the center of the ring. - Rotation-reflection axis: an axis around which a rotation by , followed by a reflection in the plane perpendicular to it, leaves the molecule unchanged. Also called an n-fold improper rotation axis, it is abbreviated Sn. Examples are present in tetrahedral silicon tetrafluoride, with three S4 axes, and the staggered conformation of ethane with one S6 axis. An S1 axis corresponds to a mirror plane σ and an S2 axis is an inversion center i. A molecule which has no Sn axis for any value of n is a chiral molecule.
- Identity, abbreviated to E, from the German 'Einheit' meaning unity.[10] This symmetry element simply consists of no change: every molecule has this symmetry element, which is equivalent to a C1 proper rotation. It must be included in the list of symmetry elements so that they form a mathematical group, whose definition requires inclusion of the identity element. It is so called because it is analogous to multiplying by one (unity).[11]

Operations
The five symmetry elements have associated with them five types of symmetry operation, which leave the geometry of the molecule indistinguishable from the starting geometry. They are sometimes distinguished from symmetry elements by a caret or circumflex. Thus, Ĉn is the rotation of a molecule around an axis and Ê is the identity operation. A symmetry element can have more than one symmetry operation associated with it. For example, the C4 axis of the square xenon tetrafluoride (XeF4) molecule is associated with two Ĉ4 rotations in opposite directions (90° and 270°), a Ĉ2 rotation (180°) and Ĉ1 (0° or 360°). Because Ĉ1 is equivalent to Ê, Ŝ1 to σ and Ŝ2 to î, all symmetry operations can be classified as either proper or improper rotations.
For linear molecules, either clockwise or counterclockwise rotation about the molecular axis by any angle Φ is a symmetry operation.

Symmetry groups
Groups
The symmetry operations of a molecule (or other object) form a group. In mathematics, a group is a set with a binary operation that satisfies the four properties listed below.
In a symmetry group, the group elements are the symmetry operations (not the symmetry elements), and the binary combination consists of applying first one symmetry operation and then the other. An example is the sequence of a C4 rotation about the z-axis and a reflection in the xy-plane, denoted σ(xy)C4. By convention the order of operations is from right to left.
A symmetry group obeys the defining properties of any group.
- closure property:
For every pair of elements x and y in G, the product x*y is also in G.( in symbols, for every two elements x, y ∈ G, x*y is also in G ).This means that the group is closed so that combining two elements produces no new elements. Symmetry operations have this property because a sequence of two operations will produce a third state indistinguishable from the second and therefore from the first, so that the net effect on the molecule is still a symmetry operation. This may be illustrated by means of a table. For example, the point group C3 contains three symmetry operations: rotation by 120°, C3, rotation by 240°, C32 and rotation by 360°, which is equivalent to identity, E. The group C3 is therefore not the same as the operation C3, although the same notation is used.

C2v point group multiplication table Point group C3 Multiplication table E C3 C32 E E C3 C32 C3 C3 C32 E C32 C32 E C3
This table also illustrates the following properties
- Associative property:
For every x and y and z in G, both (x*y)*z and x*(y*z) result with the same element in G.(in symbols, (x*y)*z = x*(y*z) for every x, y, and z ∈ G)
- existence of identity property:
There must be an element (say e) in G such that product any element of G with e make no change to the element.(in symbols, x*e = e*x = x for every x ∈ G)
- existence of inverse element:
For each element x in G, there must be an element y in G such that product of x and y is the identity element e.(in symbols, for each x ∈ G there is a y ∈ G such that x*y = y*x = e for every x ∈ G)
The order of a group is the number of elements in the group. For groups of small orders, the group properties can be easily verified by considering its composition table, a table whose rows and columns correspond to elements of the group and whose entries correspond to their products.
Point groups

The successive application (or composition) of one or more symmetry operations of a molecule has an effect equivalent to that of some single symmetry operation of the molecule. For example, a C2 rotation followed by a σv reflection is seen to be a σv' symmetry operation: σv*C2 = σv'. ("Operation A followed by B to form C" is written BA = C).[11] Moreover, the set of all symmetry operations (including this composition operation) obeys all the properties of a group, given above. So (S,*) is a group, where S is the set of all symmetry operations of some molecule, and * denotes the composition (repeated application) of symmetry operations.
This group is called the point group of that molecule, because the set of symmetry operations leave at least one point fixed (though for some symmetries an entire axis or an entire plane remains fixed). In other words, a point group is a group that summarises all symmetry operations that all molecules in that category have.[11] The symmetry of a crystal, by contrast, is described by a space group of symmetry operations, which includes translations in space.
Examples of point groups
Assigning each molecule a point group classifies molecules into categories with similar symmetry properties. For example, PCl3, POF3, XeO3, and NH3 all share identical symmetry operations.[12] They all can undergo the identity operation E, two different C3 rotation operations, and three different σv plane reflections without altering their identities, so they are placed in one point group, C3v, with order 6.[11] Similarly, water (H2O) and hydrogen sulfide (H2S) also share identical symmetry operations. They both undergo the identity operation E, one C2 rotation, and two σv reflections without altering their identities, so they are both placed in one point group, C2v, with order 4.[13] This classification system helps scientists to study molecules more efficiently, since chemically related molecules in the same point group tend to exhibit similar bonding schemes, molecular bonding diagrams, and spectroscopic properties.[11] Point group symmetry describes the symmetry of a molecule when fixed at its equilibrium configuration in a particular electronic state. It does not allow for tunneling between minima nor for the change in shape that can come about from the centrifugal distortion effects of molecular rotation.
Molecular image gallery
The following table shows a large number of molecules belonging to point groups labelled using Schoenflies notation. Each row contains example molecules a group belonging to the Schoenflies symbol on the left of the table In each row, the descriptions and examples have no higher symmetries, meaning that the named point group captures all of the point symmetries and is the highest order group applicable to that molecule. This table is excellent for an overall view of molecular forms but greater detail and the ability to move images is provided by the Otterbein site.
| Point group | Symmetry operations[14] | Simple description of typical geometry | Example 1 | Example 2 | Example 3 |
|---|---|---|---|---|---|
| C1 | E | no symmetry, chiral | ![]() bromochlorofluoromethane (both enantiomers shown) |
![]() lysergic acid |
![]() L-leucine and most other α-amino acids except glycine |
| Cs | E σ | mirror plane | ![]() thionyl chloride |
![]() hypochlorous acid |
![]() chloroiodomethane |
| Ci | E i | inversion center | ![]() meso-tartaric acid |
![]() mucic acid (meso-galactaric acid) |
![]() |
| C∞v | E 2C∞Φ ∞σv | linear | ![]() hydrogen fluoride (and all other heteronuclear diatomic molecules) |
![]() nitrous oxide (dinitrogen monoxide) |
![]() hydrocyanic acid (hydrogen cyanide) |
| D∞h | E 2C∞Φ ∞σi i 2S∞Φ ∞C2 | linear with inversion center | ![]() oxygen (and all other homonuclear diatomic molecules) |
![]() carbon dioxide |
![]() acetylene (ethyne) |
| C2 | E C2 | "open book geometry", chiral | ![]() hydrogen peroxide |
![]() hydrazine |
![]() tetrahydrofuran (twist conformation) |
| C3 | E C3 C32 | propeller, chiral | ![]() triphenylphosphine |
![]() triethylamine |
![]() phosphoric acid |
| C2h | E C2 i σh | planar with inversion center, no vertical plane | ![]() trans-1,2-dichloroethylene |
![]() trans-dinitrogen difluoride |
![]() trans-azobenzene |
| C2v | E C2 σv(xz) σv'(yz) | angular (H2O) or see-saw (SF4) | ![]() water |
![]() sulfur tetrafluoride |
![]() Dichloromethane |
| C3h | E C3 C32 σh S3 S35 | propeller | ![]() boric acid |
![]() phloroglucinol (1,3,5-trihydroxybenzene) |
![]() |
| C3v | E 2C3 3σv | trigonal pyramidal | ![]() ammonia (if pyramidal inversion is neglected) |
![]() phosphorus oxychloride |
![]() cobalt tetracarbonyl hydride, HCo(CO)4 |
| C4v | E 2C4 C2 2σv 2σd | square pyramidal | ![]() xenon oxytetrafluoride |
![]() pentaborane(9), B5H9 |
![]() nitroprusside anion [Fe(CN)5(NO)]2− |
| C5 | E 2C5 2C52 | five-fold rotational symmetry | ![]() C-reactive protein |
![]() |
![]() |
| C5v | E 2C5 2C52 5σv | 'milking stool' complex | ![]() Cyclopentadienyl nickel nitrosyl (CpNiNO) |
![]() corannulene |
![]() |
| D2 | E C2(x) C2(y) C2(z) | twist, chiral | ![]() biphenyl (skew conformation) |
![]() twistane (C10H16) |
![]() |
| D3 | E C3(z) 3C2 | triple helix, chiral | ![]() Tris(ethylenediamine)cobalt(III) cation |
![]() tris(oxalato)iron(III) anion |
![]() |
| D2h | E C2(z) C2(y) C2(x) i σ(xy) σ(xz) σ(yz) | planar with inversion center, vertical plane | ![]() ethylene |
![]() pyrazine |
![]() diborane |
| D3h | E 2C3 3C2 σh 2S3 3σv | trigonal planar or trigonal bipyramidal | ![]() boron trifluoride |
![]() phosphorus pentachloride |
![]() cyclopropane |
| D4h | E 2C4 C2 2C2' 2C2" i 2S4 σh 2σv 2σd | square planar | ![]() xenon tetrafluoride |
![]() octachlorodimolybdate(II) anion |
![]() Trans-[CoIII(NH3)4Cl2]+ (excluding H atoms) |
| D5h | E 2C5 2C52 5C2 σh 2S5 2S53 5σv | pentagonal | ![]() cyclopentadienyl anion |
![]() ruthenocene |
![]() C70 |
| D6h | E 2C6 2C3 C2 3C2' 3C2‘’ i 2S3 2S6 σh 3σd 3σv | hexagonal | ![]() benzene |
![]() bis(benzene)chromium |
![]() coronene (C24H12) |
| D7h | E C7 S7 7C2 σh 7σv | heptagonal | ![]() tropylium (C7H7+) cation |
![]() |
|
| D8h | E C8 C4 C2 S8 i 8C2 σh 4σv 4σd | octagonal | ![]() cyclooctatetraenide (C8H82−) anion |
![]() uranocene |
![]() |
| D2d | E 2S4 C2 2C2' 2σd | 90° twist | ![]() allene |
![]() tetrasulfur tetranitride |
![]() diborane(4) (excited state) |
| D3d | E 2C3 3C2 i 2S6 3σd | 60° twist | ![]() ethane (staggered rotamer) |
![]() dicobalt octacarbonyl (non-bridged isomer) |
![]() cyclohexane chair conformation |
| D4d | E 2S8 2C4 2S83 C2 4C2' 4σd | 45° twist | ![]() sulfur (crown conformation of S8) |
![]() dimanganese decacarbonyl (staggered rotamer) |
![]() octafluoroxenate ion (idealized geometry) |
| D5d | E 2C5 2C52 5C2 i 2S103 2S10 5σd | 36° twist | ![]() ferrocene (staggered rotamer) |
![]() |
![]() |
| S4 | E 2S4 C2 | ![]() 1,2,3,4-tetrafluorospiropentane (meso isomer)[15] |
![]() |
![]() | |
| Td | E 8C3 3C2 6S4 6σd | tetrahedral | ![]() methane |
![]() phosphorus pentoxide |
![]() adamantane |
| Th | E 4C3 4C32 i 3C2 4S6 4S65 3σh | pyritohedron | ![]() |
![]() |
![]() |
| Oh | E 8C3 6C2 6C4 3C2 i 6S4 8S6 3σh 6σd | octahedral or cubic | ![]() sulfur hexafluoride |
![]() molybdenum hexacarbonyl |
![]() cubane |
| I | E 12C5 12C52 20C3 15C2 | chiral icosahedral or dodecahedral | ![]() Rhinovirus |
![]() |
![]() |
| Ih | E 12C5 12C52 20C3 15C2 i 12S10 12S103 20S6 15σ | icosahedral or dodecahedral | ![]() Buckminsterfullerene |
![]() dodecaborate anion |
![]() dodecahedrane |
Laue classes
All of the group operations described above and the symbols for crystallographic point groups themselves were first published by Arthur Schoenflies in 1891 but the groups had been applied by other researchers to the external morphology of crystals much earlier in the 19th century.

In 1914 Max von Laue published the results of experiments using x-ray diffraction to elucidate the internal structures of crystals producing a limited version of the table of "Laue classes" shown. When adapted for molecular work this table first divides point groups into three kinds: asymmetric, symmetric and spherical tops. These are categories based on the angular momentum of molecules, having respectively 3, 2 and 1 distinct values of angular momentum, becoming more symmetrical down the table. A further sub-division into systems is defined by the rotational group G in the leftmost column then into rows of Laue classes that take the form of cyclic and dihedral groups in the first two categories and tetrahedral and octahedral classes in the third. Rotational groups occur in the first column and define the non-rotational groups in their class. The second and third columns contain non-rotational groups belonging to the same abstract group as that in the first column A fourth column contains groups that are a direct product of their defining rotational group with space inversion (parity inversion) and so are of twice the order of other members of the class. Groups in this column contain the inversion operation itself as a member. For example, seven groups in the hexagonal system all contain the C6 cyclic system, mostly as physical rotational group but in the third column of the table as an abstract group. So, C6 and C3h are distinct manifestations of the same group while C6h is simply C6 x i. Groups D6, C6v and D3h are also example of the same abstract group and D6h is the direct product D6 x i.
It is difficult to overstate the importance of the Laue class in the applications of point groups to the description of physical properties at the molecular level. Since all the point groups of a Laue class have the same abstract structure, they also have exactly the same irreducible representations and character tables. Any representation of one is automatically a representation of the class and any group in it. One important point is that higher symmetry molecules do not cease to have the lower symmetry of their subgroups. Using the hexagonal example again, picture the series of groups C6 of order 6, D6 of order 12 and D6h of order 24, each group being of twice the order of the previous one. Once the irreducible representations of a physical example of a cyclic group have been found it is usually a simple process to extend this to the higher order groups. Laue found that x-ray diffraction was unable to distinguish between such groups Tetrahedral and octahedral point groups have a relationship similar to that between cyclic and dihedral groups and the tetrahedral g occurs in all cubic groups.
Representations and their characters
A set of matrices that multiply together in a way that mimics the multiplication table of the elements of a group is called a representation of the group. The simplest method of obtaining a representation of molecular group transformations is to trace the movements of atoms in a molecule when symmetry operations are applied. For example, a water molecule belonging to the C2v point group might have an oxygen atom labelled 1 and two hydrogen atoms labelled 2 and 3 as shown in the right hand column vector below. If the hydrogen atoms are imagined to rotate by 180 degrees about an axis passing through the oxygen atom we have the familiar C2 operation of this point group. The oxygen atom in position number 1 stays in position but the atoms in positions 2 and 3 are moved to positions 3 and 2 in the resulting column vector. The matrix connecting the two provides a 3 x 3 representation for this operation.
This point group only contains four operations and matrices for the other three operations are obtained similarly, including the identity matrix which just contains 1's on the leading diagonal (top left to bottom right) and 0's elsewhere. Having obtained the representation matrices in this way it is not difficult to show that they multiply out in exactly the same way as the operations themselves.
Although an infinite number of such representations exist, the irreducible representations (or "irreps") of the group are all that are needed as all other representations of the group can be described as a direct sum of the irreducible representations. The first step in finding the irreps making up a given representation is to sum up the values of the leading diagonals for each matrix so, taking the identity matrix first then the matrices in the order above, one obtains (3, 1, 3, 1). These values are the traces or characters of the four matrices. Asymmetric point groups such as C2v only have 1-dimensional irreps so the character of an irrep is exactly the same is the irrep itself and the following table can be interpreted as irreps or characters.
| C2v | E | C2 | σv(xz) | σv'(yz) | ||
|---|---|---|---|---|---|---|
| A1 | 1 | 1 | 1 | 1 | z | x2, y2, z2 |
| A2 | 1 | 1 | −1 | −1 | Rz | xy |
| B1 | 1 | −1 | 1 | −1 | x, Ry | xz |
| B2 | 1 | −1 | −1 | 1 | y, Rx | yz |
Looking again at the characters obtained for the 3D representation above (3, 1, 3, 1), we only need simple arithmetic to break this down into irreps. Clearly, E = 3 means there are three irreps and a C2 representation sum of 1 means there must be two A and one B irreps so the only combination that adds up to the characters derived is 2A1+ B1
Robert Mulliken was the first to publish character tables in English and so the notation used to label irreps in the above table is called Mulliken notation. For asymmetric groups it consists of letters A and B with subscripts 1 and 2 as above and subscripts g and u as in the C2h example below. (Subscript 3 also appears in D2) The irreducible representations are those matrix representations in which the matrices are in their most diagonal form possible and for asymmetric groups this means totally diagonal. One further thing to note about the irrep/character table above is the appearance of polar and axial base vector symbols on the right hand side. This tells us that, for example, cartesian base vector x transforms as irrep B1 under the operations of this group. The same collection of product base vectors is used for all asymmetric groups but symmetric and spherical groups use different sets of product base vectors.

Point group C2h has the operations {E, C2, i, σh } and the 1,5-dibromonapthalene (C10H6Br2) shown in the figure belongs to this symmetry group. It is possible to construct four 18 x 18 matrices representing the transformations of atoms during its symmetry operations in the style of the water molecule example above and reduce it to 18 1D irreps. Notice however that carbon atom number 1 either stays in place or it is exchanged with carbon atom number 5 and these two atoms can be analysed separately from all the other atoms in the molecule. The transformation matrix for these two atoms alone during the molecular C2 rotation is
with character 0. When this computation is carried out for each of the operations above the characters obtained are (2,0,0.2) because two operations leave the atoms in place and two move them. The irrep table for this group is below. The first column tells us there are two1D irreps, the second column (C2) that there is one A and one B while columns 3 and 4 reveal that one irrep has subscript g the other has to have subscript u. This means that the irreps resulting from the two atoms are Ag + Bu. In fact, the 18 atoms in this molecule are paired off in exactly the same way as carbon atoms 1 and 5 so that, from a symmetry perspective, the atom consists of 9 pairs of equivalent atoms related through symmetry. It follows that each pair contributes the same irreps as the pair examined above to give a total 18 dimensional irrep result of 9(Ag + Bu).
| C2h | E | C2 | i | σh | ||
|---|---|---|---|---|---|---|
| Ag | 1 | 1 | 1 | 1 | Rz | xy, x2, y2, z2 |
| Bg | 1 | -1 | 1 | −1 | Rx, Ry | xz,yz |
| Au | 1 | 1 | −1 | −1 | z | |
| Bu | 1 | −1 | −1 | 1 | x, y |

Symmetric point group representations
Symmetric point groups are divided into systems based on the increasing order of the main rotational axis from three to infinity. Systems are in turn divided into cyclic and dihedral groups and within a system the order of the dihedral group is twice that of the cyclic group. Cyclic groups only have one dimensional representations as shown in the table of irreps and the number of irreps is equal to the order of the group. The irreps shown use standard notation for the rotational group of a class but Mulliken sometimes gave different symbols to other members of the same class even though they belong to the same abstract group and therefore have the same irreps.

Dihedral point groups contain a cyclic group of the same rotational order: so group Dn always contains group Cn as an index-2 subgroup. It follows that dihedral irreps are superimposed on cyclic irreps because the cyclic group within a dihedral one does not cease to be a cyclic group. A dihedral group also contains a 2-fold rotational axis at right angles to the main cyclic axis and this has two consequences. Firstly, the A and B cyclic irreps are split into pairs of one dimensional irreps identified by subscripts 1 and 2. Secondly, pairs of 1D E−x and E+x cyclic irreps combine to form single Ex 2D irreps in the dihedral group because the 2-fold horizontal rotation makes pairs of rotations equivalent. For example, a 60 degree rotation about the main axis becomes equivalent to a (360 − 60) degree rotation because the 2-fold horizontal rotation makes them equivalent. Combinations of this kind are said to form a class. Infinite order dihedral group irreps sometimes use Greek symbol descriptions, Σ, Π, Δ that follow from early linear molecule calculations.
Taking benzene as a simple example, we have a molecule that belongs to the series of point groups C6, D6 and D6h with increasing orders 6, 12 and 24. The six carbon atoms may be represented by a 6 x 6 matrices which in group C6 have irreps A,B, E+1,E-1,E+2 and E-2 because n objects in an n-fold cyclic group always produce one of each irrep. If these cyclic irreps are promoted to group D6 we obtain A1, Bx, E1 and E2 when subscripts are added to the 1D A and B irreps and the others merge to form 2D irreps. A1 is there because the most symmetric irrep has to occur once and only once in the result leaving only the B irrep subscript to be deduced. The character of the 2-fold horizontal rotation operation is 2 because 2 carbon atoms stay in place during the rotation, Char(C2) = 2 telling us that there are two more 1 subscripts than 2 subscripts so the result is A1, B1, E1 and E2. Finally, promotion to D6h requires the addition of g and u subscripts. Since Char(i) = 0 there are an equal number of g and u subscripts, and A1g has to be present as the most symmetric group so B1u is mandatory. Furthermore, odd and even 2D irreps take u and g subscripts so the final result for the carbon atoms is (A1g, B1u, E1u, E2g), but with the hydrogen atoms we get 2(A1g, B1u, E1u , E2g).
Boric acid and boron trifluoride provide further hexagonal examples in spite of their slightly misleading Schoenflies symbols C3h and D3h. Taking boric acid first, we have three sets of equivalent atoms: 1 boron, 3 oxygen and 3 hydrogen. Obviously the oxygen and hydrogen atoms produce the same irreps so only one has to be deduced. Applying the 6-fold cyclic group to (say) the hydrogen atoms produces characters (3,0,0,3,0,0) yielding irreps A + E+2 +E-2 Doubling up and adding an irrep for the central boron atom produces A + 2(A +E+2 +E-2) in standard Laue class notation. Unfortunately, Mulliken used a different notation for C3h and D3h irreps to that used for other groups and a conversion table would be needed if that was important.
Boron trifluoride has a central boron atom with 3 fluorine atoms and belongs to cyclic subgroup C3h and the larger dihedral group D3h. Following the above reasoning, the irreps in C3h are A +(A + E+2 +E-2) and when promoted to the dihedral group this becomes A1 + (A1 + E2). Again, conversion to Mulliken notation is required if that is important.
Spherical point group representations
Spherical classes are defined by the tetrahedral, octahedral and icosahedral rotational groups T, O and I. The first two of these, T and O, are related in much the same way as cyclic and dihedral groups are related in symmetric groups. Both tetrahedral and octahedral molecules are often shown with their atoms inscribed in the apices or faces of cubes and might be considered as a single "cubic" system. Every point group in this system contains the simple tetrahedral rotational group as a subgroup. Methane (CH4) is often used as an example and, although often described as a tetrahedral molecule because of the very visible rotational symmetry, it really belongs to the octahedral symmetry class. Considering methane first as a tetrahedral molecule the 12 operations of group T are {E, 3 x c, 4 x b, 4 x b3} where c is a 180 degree rotation along x,y and z axes and b is a 120 degree rotation about the apices of a cube. Character tables under these four headings exhibit the corresponding four irreps A, E+1, E-1 and T and it would it is not difficult to convert the transformations of atoms during the symmetry operations to reducible matrices and thence to molecular irreps but this not necessary. Methane has two sets of equivalent atoms that are transformed into each other during operations: a single carbon atom and 4 hydrogen atoms. A single atom can only ever be transformed into itself and therefore always contributes the most symmetrical irrep to the end total irrep count. Additionally, there is a rule of group theory that the most symmetrical irrep must occur once and only once in the irreps of any equivalent atom set so the five dimensions of irreps being sought contain 2A and three others. The only way of filling the remaining three dimensions is to adopt 3D irrep T so the irreps are 2A + T. (E irreps have to be taken in pairs in physical molecular applications).
Extending this treatment to the octahedral group Td requires six 4-fold roto-inversion operations (f) about the main axes and six 2-fold roto-inversions (a), appearing as mirror reflections through opposite edges of the imaginary cube in which methane is placed. So half the operations of this group are rotational and half non-rotational. Rotational group T exists within non-rotational group Td = {E, 3 x c, 8 x b/b3, 6 x f, 6 x a} T irreps A, E+1, E-1 and T are promoted to Td irreps A1, A2, E1 and T1 and T2. (E irreps collapse into one because the 3-fold irreps become equivalent while A and T expand into two). Reasoning as above we know that the irreps in Td must be 2A1 + Tx so the last step is to find the 3D subscript. A brief look at the 4 x 4 transformation matrix for the 4-fold rotation operation f shows character Ch(f) = 0 and the subscript x has to be 2 to balance the 1 on the A irrep.
Sulfur hexafluoride can be treated first as a tetrahedral molecule T, then as octahedral O and finally as centred molecule Oi. There are two sets of equivalent atoms consisting of a single sulfur atom and six fluorine atoms. Transformations of the fluorine atoms generate a six dimensional representation that can only reduce into the direct sum of tetrahedral irreps A, E+1, E-1 and T because the direct sum must include the most symmetrical irrep once and only once. A direct sum of 5 can only be made up from a 2 and a 3 - no other combination is possible. These irreps are "promoted" to 2A1 + E1 + Tx in group O. To get the x observe that the 4-fold rotation in SF6 has character Ch(f) = 2 because two atoms stay in position and a glance at this column of the table suggests A1 + E1 + T1. Finally the inversion operation (i) applied go the fluorine atoms has character Ch(i) = 0 indicating equal numbers of g and u subscripts (because none of the atoms remains in position). Since the most symmetrical irrep must occur once the only possible result is A1g + E1g + T1u. The single sulfur atom always has the most symmetric irrep to the final reduction of the seven dimensional matrices to a direct sum is 2A1g + E1g + T1u.
The following reference of character tables uses symbols Zx for abstract cyclic groups Cx with A4 and S4 (alternating and symmetric permutations of 4 objects for T and O. Many authors just use C, T and O in two senses, making it clear which is intended.
Historical background
Much of our understanding of quantum theory was developed during the early years of the 20th century, leading up to Schrodinger's three dimensional wave equation.
E. Bright Wilson used character tables in 1934 to predict the symmetry of vibrational normal modes.[16]
Hans Bethe used characters of point group operations in his study of ligand field theory in 1929, and Eugene Wigner used group theory to explain the selection rules of atomic spectroscopy.[17] The first character tables were compiled by László Tisza (1933), in connection to vibrational spectra.
The complete set of 32 crystallographic point groups was published in 1936 by Rosenthal and Murphy[18]
Symmetry of molecular orbitals
When Schrodinger's 3D wave equation is applied to a one-electron atom it provides a number of solutions called wave functions that are then used to label the allowed energy levels in that atom. Exact solutions of this kind are usually described by three quantum numbers, n, l and m from which the probable radial and angular distribution of the electron around the atom can be computed. This type of deduction leads to the familiar s, p, d, f, ... description of atomic orbitals based on the l and m quantum numbers. Each solution is a base vector from which more complex structures may be constructed. Descriptions of many-electron atoms use the one-electron model to build models that are sometimes pictured as multiple electrons in the simple structure. Molecular orbitals then take linear combinations of atomic orbitals (LCAOs) to explain the distribution of electrons over multiple atoms within a molecule. Atomic orbital symmetry follows from the angular part of the wave function which increases in complexity in the series s,p,d,f,... so that s orbitals only have radial symmetry while p orbital base vectors have a symmetry identical to that of the Cartesian polar base vectors.
Consider the example of water (H2O), which has the C2v symmetry described above. The 2px orbital of oxygen has, like the x base vector, B1 symmetry. It is oriented perpendicular to the plane of the molecule and switches sign with a C2 and a σv'(yz) operation, but remains unchanged with the other two operations (obviously, the character for the identity operation is always +1). This orbital's character set is thus {1, −1, 1, −1}, corresponding to the B1 irreducible representation. Likewise, the 2pz orbital is seen to have the symmetry of the A1 irreducible representation (i.e.: none of the symmetry operations change it), 2py B2, and the 3dxy orbital A2. These assignments are noted in the rightmost columns of the table.
Each molecular orbital also has the symmetry of one irreducible representation. For example, ethylene (C2H4) has symmetry group D2h, and its highest occupied molecular orbital (HOMO) is the bonding pi orbital which forms a basis for its irreducible representation B1u.[19]
The molecular symmetry group
One can determine the symmetry operations of the point group for a particular molecule by considering the geometrical symmetry of its molecular model. However, when one uses a point group to classify molecular states, the operations in it are not to be interpreted in the same way. Instead the operations are interpreted as rotating and/or reflecting the vibronic (vibration-electronic) coordinates and these operations commute with the vibronic Hamiltonian.[20] They are "symmetry operations" for that vibronic Hamiltonian. The point group is used to classify by symmetry the vibronic eigenstates of a rigid molecule. The symmetry classification of the rotational levels, the eigenstates of the full (rotation-vibration-electronic) Hamiltonian, can be achieved through the use of the appropriate permutation-inversion group (called the molecular symmetry group), as introduced by Longuet-Higgins.[21][22]
Symmetry of vibrational modes
Each normal mode of molecular vibration has a symmetry which forms a basis for one irreducible representation of the molecular symmetry group.[23] For example, the water molecule has three normal modes of vibration: symmetric stretch in which the two O-H bond lengths vary in phase with each other, asymmetric stretch in which they vary out of phase, and bending in which the bond angle varies. The molecular symmetry of water is C2v with four irreducible representations A1, A2, B1 and B2. The symmetric stretching and the bending modes have symmetry A1, while the asymmetric mode has symmetry B2. The overall symmetry of the three vibrational modes is therefore Γvib = 2A1 + B2.[23][24]
Vibrational modes of ammonia
The molecular symmetry of ammonia (NH3) is C3v, with symmetry operations E, C3 and σv.[9] For N = 4 atoms, the number of vibrational modes for a non-linear molecule is 3N-6 = 6, due to the relative motion of the nitrogen atom and the three hydrogen atoms. All three hydrogen atoms travel symmetrically along the N-H bonds, either in the direction of the nitrogen atom or away from it. This mode is known as symmetric stretch (v₁) and reflects the symmetry in the N-H bond stretching. Of the three vibrational modes, this one has the highest frequency.[25]

In the Bending (ν₂) vibration, the nitrogen atom stays on the axis of symmetry, while the three hydrogen atoms move in different directions from one another, leading to changes in the bond angles. The hydrogen atoms move like an umbrella, so this mode is often referred to as the "umbrella mode".[27]
There is also an Asymmetric Stretch mode (ν₃) in which one hydrogen atom approaches the nitrogen atom while the other two hydrogens move away.
The total number of degrees of freedom for each symmetry species (or irreducible representation) can be determined. Ammonia has four atoms, and each atom is associated with three vector components. The symmetry group C3v for NH3 has the three symmetry species A1, A2 and E. The modes of vibration include the vibrational, rotational and translational modes.
Total modes = 3A1 + A2 + 4E. This is a total of 12 modes because each E corresponds to 2 degenerate modes (at the same energy).
Rotational modes = A2 + E (3 modes)
Translational modes = A1 + E
Vibrational modes = Total modes - Rotational modes - Translational modes = 3A1 + A2 + 4E - A2 - E - A1 - E = 2A1 + 2E (6 modes).
More examples of vibrational symmetry
- W(CO)6 has octahedral geometry. The irreducible representation for the C-O stretching vibration is A1g + Eg + T1u . Of these, only T1u is IR active.
- B2H6 (diborane) has D2h molecular symmetry. The terminal B-H stretching vibrations which are active in IR are B2u and B3u.

- Fac-Mo(CO)3(CH3CH2CN)3, has C3v geometry. The irreducible representation for the C-O stretching vibration is A1 + E. Both of which are IR active.
Molecular rotation and molecular nonrigidity
As discussed above in § The molecular symmetry group, point groups are useful for classifying the vibrational and electronic states of rigid molecules (sometimes called semi-rigid molecules) which undergo only small oscillations about a single equilibrium geometry. Longuet-Higgins introduced the molecular symmetry group (a more general type of symmetry group)[21] suitable not only for classifying the vibrational and electronic states of rigid molecules but also for classifying their rotational and nuclear spin states. Further, such groups can be used to classify the states of non-rigid (or fluxional) molecules that tunnel between equivalent geometries[28] and to allow for the distorting effects of molecular rotation. The symmetry operations in the molecular symmetry group are so-called 'feasible' permutations of identical nuclei, or inversion with respect to the center of mass (the parity operation), or a combination of the two, so that the group is sometimes called a "permutation-inversion group".[21][29]
Examples of molecular nonrigidity abound. For example, ethane (C2H6) has three equivalent staggered conformations. Tunneling between the conformations occurs at ordinary temperatures by internal rotation of one methyl group relative to the other. This is not a rotation of the entire molecule about the C3 axis, although each conformation has D3d symmetry, as in the table above. The molecule 2-butyne (dimethylacetylene) has the same molecular symmetry group (G36} as ethane but a very much lower torsional barrier. Similarly, ammonia (NH3) has two equivalent pyramidal (C3v) conformations which are interconverted by the process known as nitrogen inversion.
Additionally, the methane molecule (CH4) and Trihydrogen cation {H3+) have highly symmetric equilibrium structures with Td and D3h point group symmetries respectively; they lack permanent electric dipole moments but they do have very weak pure rotation spectra because of rotational centrifugal distortion.[30][31]
Sometimes it is necessary to consider together electronic states having different point group symmetries at equilibrium. For example, in its ground (N) electronic state the ethylene molecule C2H4 has D2h point group symmetry whereas in the excited (V) state it has D2d symmetry. To treat these two states together it is necessary to allow torsion and to use the double group of the molecular symmetry group G16.[32]
See also
- Parity (physics) § Molecules
- Irreducible representation § Applications in theoretical physics and chemistry
- Woodward–Hoffmann rules § Correlation diagrams
- Hapticity § Hapticity and fluxionality
- Character table
- Crystallographic point group
- Molecular geometry
- Point groups in three dimensions
- Symmetry of diatomic molecules
- Symmetry in quantum mechanics
References
- ^ Woodward, R. B.; Hoffmann, Roald (1971). The Conservation of Orbital Symmetry (3rd printing, 1st ed.). Weinheim, BRD: Verlag Chemie GmbH (BRD) and Academic Press (USA). pp. 1–178. ISBN 978-1483256153.
- ^ P. R. Bunker and P. Jensen (2005), Fundamentals of Molecular Symmetry (CRC Press) ISBN 0-7503-0941-5[1] see Section 10.4
- ^ P. R. Bunker and Per Jensen (1998), Molecular Symmetry and Spectroscopy, 2nd ed. , NRC Research Press, Ottawa ISBN 9780660196282[2]
- ^ Quantum Chemistry, 3rd ed. John P. Lowe, Kirk Peterson ISBN 0-12-457551-X
- ^ Physical Chemistry: A Molecular Approach by Donald A. McQuarrie, John D. Simon ISBN 0-935702-99-7
- ^ The chemical bond, 2nd ed. J.N. Murrell, S.F.A. Kettle, J.M. Tedder ISBN 0-471-90760-X
- ^ Physical Chemistry, 8th ed. P.W. Atkins and J. de Paula, W.H. Freeman, 2006 ISBN 0-7167-8759-8, chap.12
- ^ G. L. Miessler and D. A. Tarr Inorganic Chemistry, 2nd ed. Pearson, Prentice Hall, 1998 ISBN 0-13-841891-8, chap.4.
- ^ a b "Symmetry Operations and Character Tables". University of Exeter. 2001. Retrieved 29 May 2018.
- ^ LEO Ergebnisse für "einheit"
- ^ a b c d e Pfenning, Brian (2015). Principles of Inorganic Chemistry. John Wiley & Sons. ISBN 9781118859025.
- ^ Pfennig, Brian (30 March 2015). Principles of Inorganic Chemistry. Wiley. p. 191. ISBN 978-1-118-85910-0.
- ^ Miessler, Gary (2004). Inorganic Chemistry. Pearson. ISBN 9780321811059.
- ^ Miessler, Gary L.; Tarr, Donald A. (1999). "Character tables (all except D7h)". Inorganic Chemistry (2nd ed.). Prentice-Hall. pp. 621–630. ISBN 0-13-841891-8.
- ^ Housecroft, C. E.; Sharpe, A. G. (2008). Inorganic Chemistry (3rd ed.). Prentice Hall. pp. 111–112. ISBN 978-0-13-175553-6.
- ^ Correcting Two Long-Standing Errors in Point Group Symmetry Character Tables Randall B. Shirts J. Chem. Educ. 2007, 84, 1882. Abstract
- ^ Group Theory and its application to the quantum mechanics of atomic spectra, E. P. Wigner, Academic Press Inc. (1959)
- ^ Rosenthal, Jenny E.; Murphy, G. M. (1936). "Group Theory and the Vibrations of Polyatomic Molecules". Rev. Mod. Phys. 8 (4): 317–346. Bibcode:1936RvMP....8..317R. doi:10.1103/RevModPhys.8.317.
- ^ Harris, Daniel C.; Bertolucci, Michael D. (1978). "4". Symmetry and Spectroscopy. Oxford University Press. p. 278. ISBN 0-19-502001-4.
- ^ Hougen, Jon T. (1962). "Classification of rotationl energy levels for symmetric top molecules". J Chem Phys. 37 (7): 1433. Bibcode:1962JChPh..37.1433H. doi:10.1063/1.1733301.
- ^ a b c Longuet-Higgins, H.C. (1963). "The symmetry groups of non-rigid molecules". Molecular Physics. 6 (5): 445–460. Bibcode:1963MolPh...6..445L. doi:10.1080/00268976300100501.
- ^ Bunker, P.R. (2025). "The Molecular Symmetry Group; A Personal View of the History of its Development". Natural Sciences. 5 (1–2): e20240036. doi:10.1002/ntls.20240036.
- ^ a b Harris, Daniel C.; Bertolucci, Michael D. (1978). "3". Symmetry and Spectroscopy. Oxford University Press. pp. 138–142. ISBN 0-19-502001-4.
Each normal mode of vibration will form a basis set for an irreducible representation of the point group of the molecule.
- ^ G. L. Miessler and D. A. Tarr Inorganic Chemistry, 2nd ed. Pearson, Prentice Hall, 1998 ISBN 0-13-841891-8, pp.97-100.
- ^ "Vibrational Modes of Ammonia". www.chem.purdue.edu. Retrieved 2024-04-13.
- ^ Greenwood, N. N.; Earnshaw, A. (1997) Chemistry of the Elements (2nd ed.), Oxford:Butterworth-Heinemann, pp. p. 423 ISBN 0-7506-3365-4
- ^ "Umbrella mode - Big Chemical Encyclopedia". chempedia.info. Retrieved 2024-04-13.
- ^ Bone, R.G.A.; et al. (1991). "Transition states from molecular symmetry groups:Analysis of non-rigid acetylene trimer". Molecular Physics. 72 (1): 33–73. Bibcode:1991MolPh..72...33B. doi:10.1080/00268979100100021.
- ^ Schnell, M. (2010). "Understanding High-Resolution Spectra of Nonrigid Molecules Using Group Theory". ChemPhysChem. 11 (4): 750–780. doi:10.1002/cphc.200900760. PMID 20213775.
- ^ Watson, J.K.G (1971). "Forbidden rotational spectra of polyatomic molecules". Journal of Molecular Spectroscopy. 40 (3): 546–544. Bibcode:1971JMoSp..40..536W. doi:10.1016/0022-2852(71)90255-4.
- ^ Oldani, M.; et al. (1985). "Pure rotational spectra of methane and methane-d4 in the vibrational ground state observed by microwave Fourier transform spectroscopy". Journal of Molecular Spectroscopy. 110 (1): 93–105. Bibcode:1985JMoSp.110...93O. doi:10.1016/0022-2852(85)90215-2.
- ^ Watson, J.K.G.; et al. (1996). "Theory of odd torsional transitions in the V−N resonance Raman spectrum of ethylene". J Chem Phys. 105 (4): 1348. Bibcode:1996JChPh.105.1348W. doi:10.1063/1.472001.
External links
- The molecular symmetry group [3] @ The University of Western Ontario
- Point group symmetry @ Newcastle University
- Molecular symmetry @ Imperial College London
- Molecular Point Group Symmetry Tables
- Character tables for point groups for chemistry
- Molecular Symmetry Online @ The Open University of Israel
- An internet lecture course on molecular symmetry @ Bergische Universitaet
- DECOR – Symmetry @ The Cambridge Crystallographic Data Centre
- Landskrone Kai. LibreTexts - Chemistry. Section 2.2: Point Groups






























-Dinitrogen-difluoride-3D-balls.png)









4-3D-balls.png)




(P5)).png)

.png)




-trans-(Co(en)2Cl2)%252B.png)
cobalt(III)-chloride-3D-balls-by-AHRLS-2012.png)
ferrate(III)-3D-balls.png)
cobalt(III).png)






-3D-balls.png)
.png)




chromium-from-xtal-2006-3D-balls-A.png)





thorium(IV).png)


_excited_state.svg.png)







.png)



copper(I).png)


6)2%252B.png)
6)2-.png)







-dianion-from-xtal-3D-bs-17.png)
